Curiosii for ever!: Car repair manuals for everyone.

Driver Side ECU Power Source Circuit





SEAT: FRONT POWER SEAT CONTROL SYSTEM (w/ Seat Position Memory System): Driver Side ECU Power Source Circuit
- Driver Side ECU Power Source Circuit

DESCRIPTION

The driver side position control ECU is contained in the front power seat switch LH.

During manual operation, only one switch signal is accepted. If signals are input from 2 or more switches simultaneously, all of them are ignored, except when signals are input from the front vertical switch and lifter switch simultaneously. In this case, the signal from the lifter switch will operate.

During automatic operation, a manual switch input will override any other operations, i.e. automatic operations will stop and the manual input operation only will be accepted. For example, if a manual switch input is activated during a seat store/restore operation, the previous operation will cease and manual operation will be performed. After the manual operation is performed, the previous automatic operation will not resume.

The power mirror store/restore operation is unaffected by manual switch inputs.

The front power seat switch does not allow the restore operation of the power seat when the system detects that the voltage of terminal SYSB is less than 8.0 +- 0.5 V for 30 msec. or is more than 10 +- 0.5 V for 30 msec.

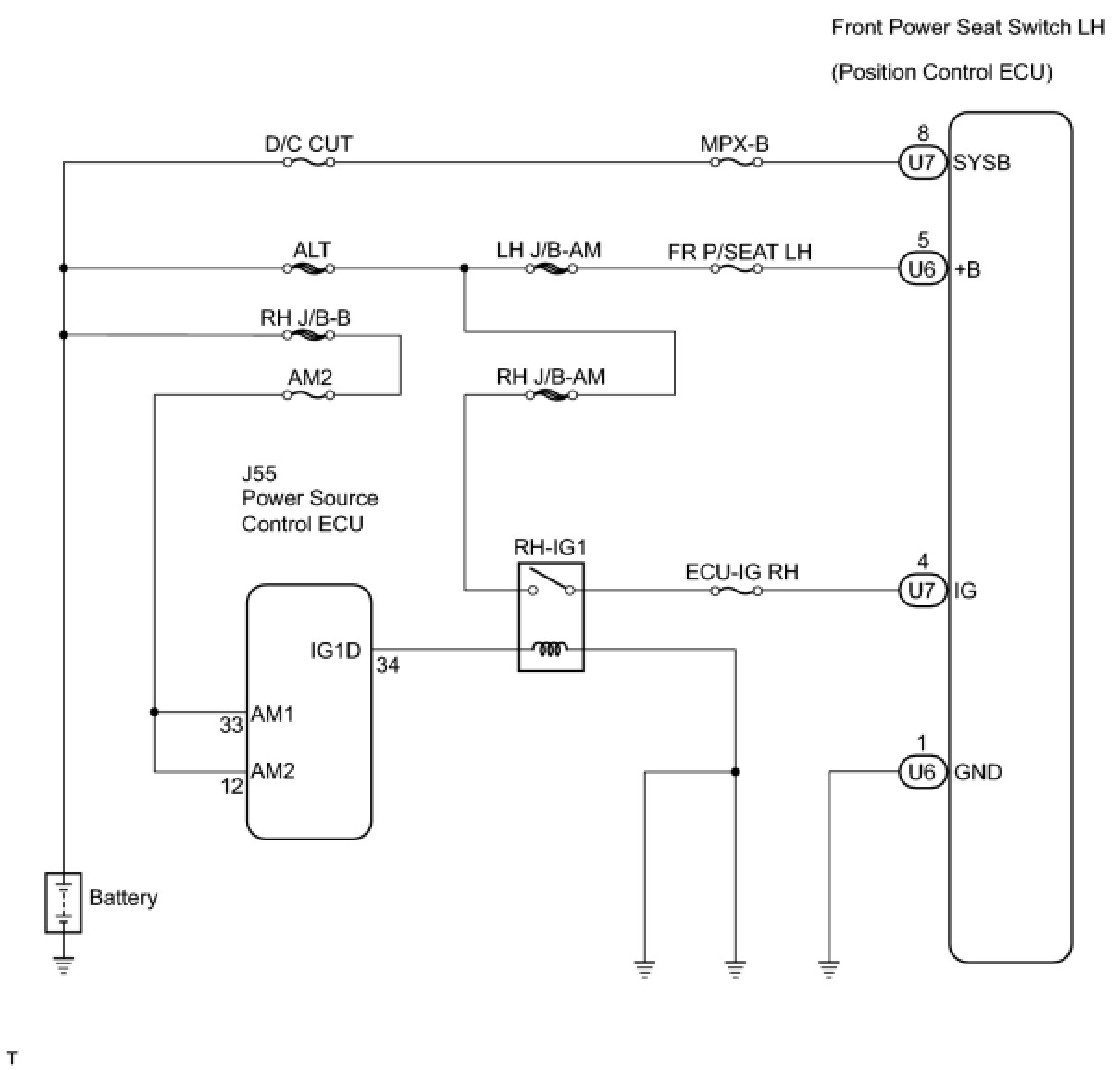
This circuit is the power source circuit for the front power seat switch LH (position control ECU).

HINT
* Manual adjustment of the slide, reclining, or lumbar can be performed even when the front power seat switch LH is not functional if current is allowed to flow into terminals +B and SYSB.
Lumbar support operation can be performed at all times.

WIRING DIAGRAM





INSPECTION PROCEDURE

PROCEDURE

1. INSPECT FRONT POWER SEAT SWITCH LH (POSITION CONTROL ECU POWER SOURCE CIRCUIT)

(a) Disconnect the front power seat switch LH (position control ECU) connectors.





(b) Measure the voltage according to the value(s) in the table below.

Standard voltage:





NG -- REPAIR OR REPLACE HARNESS OR CONNECTOR (POWER SOURCE CIRCUIT)
OK -- Continue to next step.

2. INSPECT FRONT POWER SEAT SWITCH LH (POSITION CONTROL ECU GROUND CIRCUIT)

(a) Measure the resistance according to the value(s) in the table below.





Standard resistance:





NG -- REPAIR OR REPLACE HARNESS OR CONNECTOR (GROUND CIRCUIT)

OK -- PROCEED TO NEXT CIRCUIT INSPECTION SHOWN IN PROBLEM SYMPTOMS TABLE