Curiosii for ever!: Car repair manuals for everyone.

Front Power Seat Does Not Operate With Front Power Seat Switch





SEAT: FRONT POWER SEAT CONTROL SYSTEM (w/ Seat Position Memory System): Front Power Seat does not Operate with Front Power Seat Switch
- Front Power Seat does not Operate with Front Power Seat Switch

DESCRIPTION

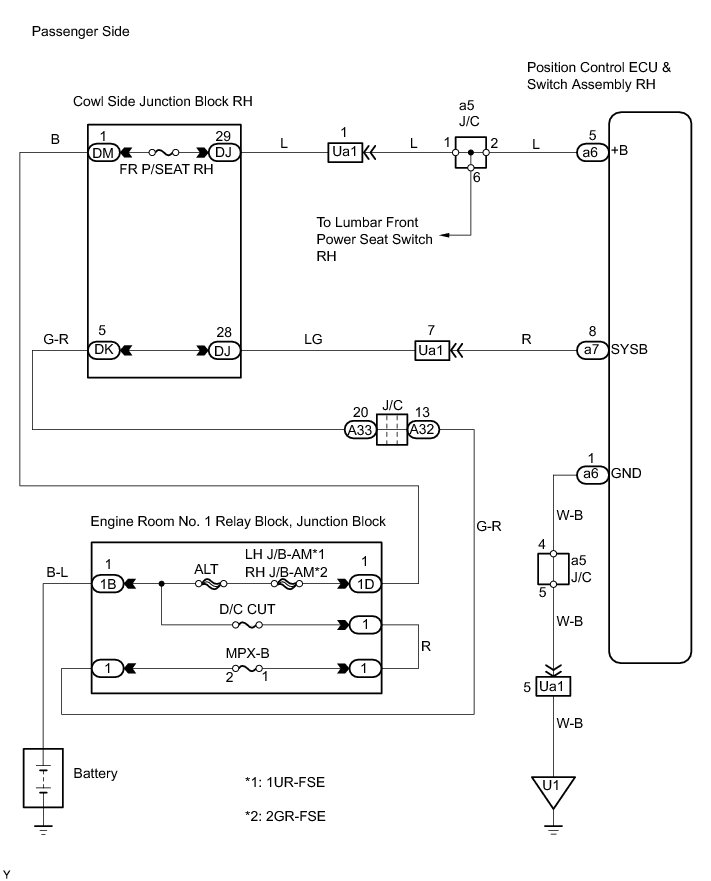
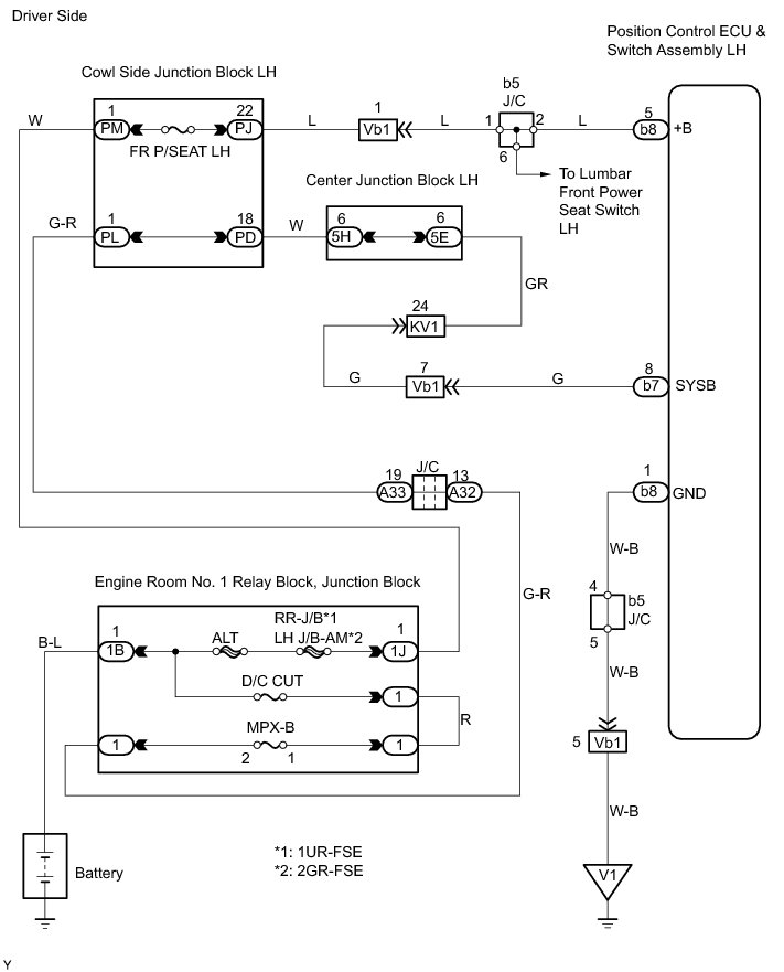
Signals of the front power seat switch are monitored by the position control ECU & switch assembly. The position control ECU & switch assembly then activates the driver and passenger side motors.

WIRING DIAGRAM











PROCEDURE

1. INSPECT FUSE (FR P/SEAT LH, FR P/SEAT RH, D/C CUT, MPX-B)

(a) Remove the FR P/SEAT LH fuse from the cowl side junction block LH.

(b) Remove the FR P/SEAT RH fuse from the cowl side junction block LH.

(c) Remove the D/C CUT and MPX-B fuses from the engine room No. 1 relay block.

(d) Measure the resistance of the fuses.

Standard resistance:

Below 1 Ohms

NG -- REPLACE FUSE
OK -- Continue to next step.

2. CHECK WIRE HARNESS (POSITION CONTROL ECU & SWITCH ASSEMBLY - BODY GROUND)





(a) Disconnect the a6, a7, b7and b8 switch connectors.

(b) Measure the voltage and resistance of the wire harness side connectors.

Standard voltage:

Driver side:





Passenger side:





Standard resistance:

Driver side:





Passenger side:





NG -- REPAIR OR REPLACE HARNESS AND CONNECTOR

OK -- REPLACE POSITION CONTROL ECU & SWITCH ASSEMBLY