Curiosii for ever!: Car repair manuals for everyone.

Malfunction Indicator Lamp: Testing and Inspection





2GR-FE ENGINE CONTROL SYSTEM: SFI SYSTEM: MIL Circuit
- MIL Circuit

DESCRIPTION

The MIL (Malfunction Indicator Lamp) is used to indicate vehicle malfunctions detected by the ECM. When the engine switch is turned on (IG), power is supplied to the MIL circuit, and the ECM provides the circuit ground which illuminates the MIL.

The MIL operation can be checked visually: When the engine switch is first turned on (IG), the MIL should be illuminated and should then turn off. If the MIL remains illuminated or is not illuminated, conduct the following troubleshooting procedure using the Techstream.

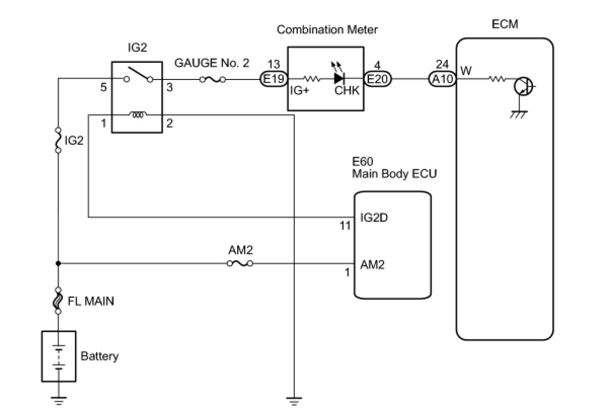
WIRING DIAGRAM





INSPECTION PROCEDURE

PROCEDURE

1. CHECK THAT MIL IS ILLUMINATED

(a) Perform troubleshooting in accordance with the table below:

Result:





B -- CHECK THAT MIL IS ILLUMINATED
A -- Continue to next step.

2. CHECK WHETHER MIL TURNS OFF

(a) Connect the Techstream to the DLC3.

(b) Turn the engine switch on (IG) and turn the Techstream on.

(c) Select the following menu items: Powertrain / Engine / Trouble Codes.

(d) Check if any DTCs have been stored. Note down any DTCs.

(e) Clear the DTCs DTC Check / Clear.

(f) Check if the MIL goes off.

Standard:

MIL goes off.

OK -- REPAIR CIRCUITS INDICATED BY OUTPUT DTCS SFI System
NG -- Continue to next step.

3. CHECK HARNESS AND CONNECTOR (CHECK FOR SHORT IN WIRE HARNESS)

(a) Disconnect the A10 ECM connector.





(b) Turn the engine switch on (IG).

(c) Check that the MIL is not illuminated.

OK:

MIL is not illuminated.

(d) Reconnect the ECM connector.

OK -- REPLACE ECM Removal
NG -- Continue to next step.

4. CHECK HARNESS AND CONNECTOR (COMBINATION METER - ECM)

(a) Disconnect the A10 ECM connector.

(b) Disconnect the E20 combination meter connector.

(c) Measure the resistance.

Standard resistance (Check for short):





(d) Reconnect the ECM connector.

(e) Reconnect the combination meter connector.

OK -- REPAIR OR REPLACE COMBINATION METER ASSEMBLY

NG -- REPAIR OR REPLACE HARNESS OR CONNECTOR

5. CHECK THAT MIL IS ILLUMINATED

(a) Check if the MIL is illuminated when the engine switch is turned on (IG).

OK:

MIL is illuminated.

OK -- SYSTEM OK
NG -- Continue to next step.

6. CHECK THAT ENGINE STARTS

(a) Turn the engine switch on (IG).

(b) Start the engine.

Result:





HINT
*: Techstream cannot communicate with the ECM.

B -- GO TO VC OUTPUT CIRCUITVC Output Circuit

A -- Continue to next step.


7. INSPECT COMBINATION METER ASSEMBLY (MIL CIRCUIT)

(a) Check the MIL circuit How To Proceed With Troubleshooting.

NG -- REPAIR OR REPLACE COMBINATION METER ASSEMBLY

OK -- CHECK AND REPLACE HARNESS AND CONNECTOR (COMBINATION METER - ECM)