Component Tests and General Diagnostics
2UR-GSE ENGINE CONTROL: SFI SYSTEM: ECM Power Source Circuit
ECM Power Source Circuit
DESCRIPTION
When the engine switch is turned on (IG), the battery voltage is applied to terminal IGSW of the ECM. The ECM MREL output signal causes a current to flow to the coil, closing the contacts of the EFI relay (EFI MAIN2) and supplying power to terminal +B and +B2 of the ECM.
If the engine switch is turned off, the ECM holds the EFI relay (EFI MAIN2) ON for a maximum of 2 seconds to allow for the initial setting of the throttle valve.
When the engine switch is turned on (IG), voltage from the ECM's MREL terminal is applied to the EFI relay (EFI MAIN2). This causes the contacts of the EFI relay (EFI MAIN2) to close, which supplies power to terminal +B and +B2 of the ECM.
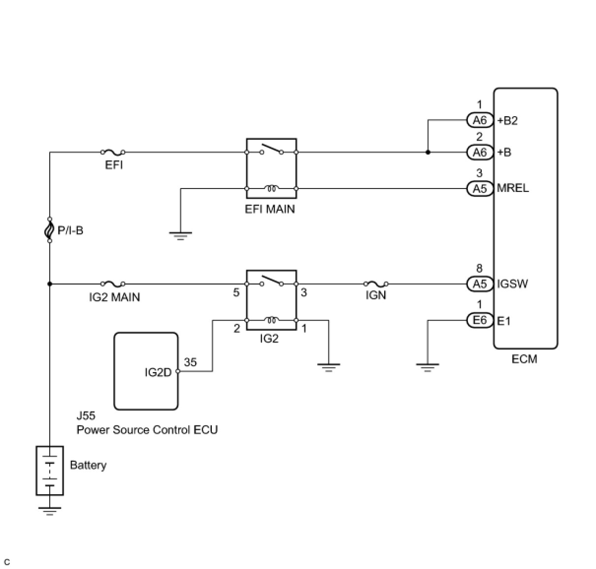
WIRING DIAGRAM
INSPECTION PROCEDURE
PROCEDURE
1. INSPECT ECM (+B, +B2 VOLTAGE)
(a) Turn the engine switch on (IG).
(b) Measure the voltage according to the value(s) in the table below.
Standard Voltage:
NG -- CHECK HARNESS AND CONNECTOR (ECM - BODY GROUND)
OK -- PROCEED TO NEXT CIRCUIT INSPECTION SHOWN IN PROBLEM SYMPTOMS TABLE
2. CHECK HARNESS AND CONNECTOR (ECM - BODY GROUND)
(a) Disconnect the ECM connector.
(b) Measure the resistance according to the value(s) in the table below.
Standard Resistance (Check for Open):
(c) Reconnect the ECM connector.
NG -- REPAIR OR REPLACE HARNESS OR CONNECTOR
OK -- Continue to next step.
3. INSPECT ECM (IGSW VOLTAGE)
(a) Turn the engine switch on (IG).
(b) Measure the voltage according to the value(s) in the table below.
Standard Voltage:
NG -- CHECK FUSE (IGN FUSE)
OK -- Continue to next step.
4. INSPECT ECM (MREL VOLTAGE)
(a) Turn the engine switch on (IG).
(b) Measure the voltage according to the value(s) in the table below.
Standard Voltage:
NG -- REPLACE ECM
OK -- Continue to next step.
5. CHECK FUSE (EFI FUSE)
(a) Remove the EFI fuse from the engine room No. 2 relay block.
(b) Measure the resistance according to the value(s) in the table below.
Standard Resistance:
(c) Reinstall the EFI fuse.
NG -- CHECK FOR SHORT IN ALL HARNESSES AND CONNECTORS CONNECTED TO FUSE AND REPLACE FUSE (EFI FUSE)
OK -- Continue to next step.
6. INSPECT INTEGRATION RELAY (EFI MAIN RELAY)
(a) Remove the integration relay from the engine room No. 2 relay block.
(b) Measure the resistance according to the value(s) in the table below.
Standard Resistance:
(c) Reinstall the integration relay.
NG -- REPLACE INTEGRATION RELAY
OK -- Continue to next step.
7. CHECK HARNESS AND CONNECTOR (EFI RELAY - ECM AND BODY GROUND)
(a) Check the harness and the connectors between the integration relay and the ECM.
(1) Remove the integration relay from the engine room No. 2 relay block.
(2) Disconnect the ECM connector.
(3) Measure the resistance according to the value(s) in the table below.
Standard Resistance (Check for Open):
Standard Resistance (Check for Short):
(4) Reconnect the ECM connector.
(b) Check the harness and the connectors between the integration relay and body ground.
(1) Measure the resistance according to the value(s) in the table below.
Standard Resistance (Check for Open):
(2) Reinstall the integration relay.
NG -- REPAIR OR REPLACE HARNESS OR CONNECTOR
OK -- Continue to next step.
8. CHECK HARNESS AND CONNECTOR (EFI RELAY - ECM)
(a) Remove the integration relay from the engine room No. 2 relay block.
(b) Disconnect the ECM connector.
(c) Measure the resistance according to the value(s) in the table below.
Standard Resistance:
(d) Reinstall the integration relay.
(e) Reconnect the ECM connector.
NG -- REPAIR OR REPLACE HARNESS OR CONNECTOR (EFI RELAY - ECM)
OK -- REPAIR OR REPLACE HARNESS OR CONNECTOR (BATTERY - INTEGRATION RELAY)
9. CHECK FUSE (IGN FUSE)
(a) Remove the IGN fuse from the cowl side junction block RH.
(b) Measure the resistance according to the value(s) in the table below.
Standard Resistance:
(c) Reinstall the fuse.
NG -- CHECK FOR SHORT IN ALL HARNESSES AND CONNECTORS CONNECTED TO FUSE AND REPLACE FUSE
OK -- Continue to next step.
10. INSPECT IG2 RELAY
(a) Remove the IG2 relay from the engine room No. 2 relay block.
(b) Measure the resistance according to the value(s) in the table below.
Standard Resistance:
(c) Reinstall the relay.
NG -- REPLACE IGNITION RELAY NO. 2 (IG2)
OK -- Continue to next step.
11. CHECK HARNESS AND CONNECTOR (ECM - IG2 RELAY)
(a) Remove the IG2 relay from the engine room No. 2 relay block.
(b) Disconnect the ECM connector.
(c) Measure the resistance according to the value(s) in the table below.
Standard Resistance (Check for Open):
Standard Resistance (Check for Short):
(d) Reinstall the IG2 relay.
(e) Reconnect the ECM connector.
NG -- REPAIR OR REPLACE HARNESS OR CONNECTOR
OK -- Continue to next step.
12. CHECK FUSE (IG2 MAIN FUSE)
(a) Remove the IG2 MAIN fuse the engine room No. 1 relay block.
(b) Measure the resistance according to the value(s) in the table below.
Standard Resistance:
(c) Reinstall the IG2 MAIN fuse.
NG -- CHECK FOR SHORT IN ALL HARNESSES AND CONNECTORS CONNECTED TO FUSE AND REPLACE FUSE (IG2 MAIN FUSE)
OK -- Continue to next step.
13. CHECK HARNESS AND CONNECTOR (IG2 RELAY POWER SOURCE CIRCUIT)
(a) Remove the IG2 relay from the engine room No. 2 relay block.
(b) Measure the voltage according to the value(s) in the table below.
Standard Voltage:
(c) Reinstall the IG2 relay.
NG -- REPAIR OR REPLACE HARNESS OR CONNECTOR (IG2 RELAY - BATTERY)
OK -- GO TO SMART ACCESS SYSTEM WITH PUSH-BUTTON START