Curiosii for ever!: Car repair manuals for everyone.

Malfunction Indicator Lamp: Testing and Inspection








2GR-FSE ENGINE CONTROL SYSTEM: SFI SYSTEM: MIL Circuit

MIL Circuit

DESCRIPTION

The MIL (Malfunction Indicator Lamp) is used to indicate malfunction detections by the ECM.
By turning the engine switch on (IG), power is supplied to the MIL circuit, and the ECM provides the circuit ground, which illuminates the MIL.
The MIL operation can be checked visually: When the engine switch is first turned on (IG), the MIL should be illuminated and should then turn off. If the MIL remains illuminated or is not illuminated, conduct the following troubleshooting procedure using Techstream.

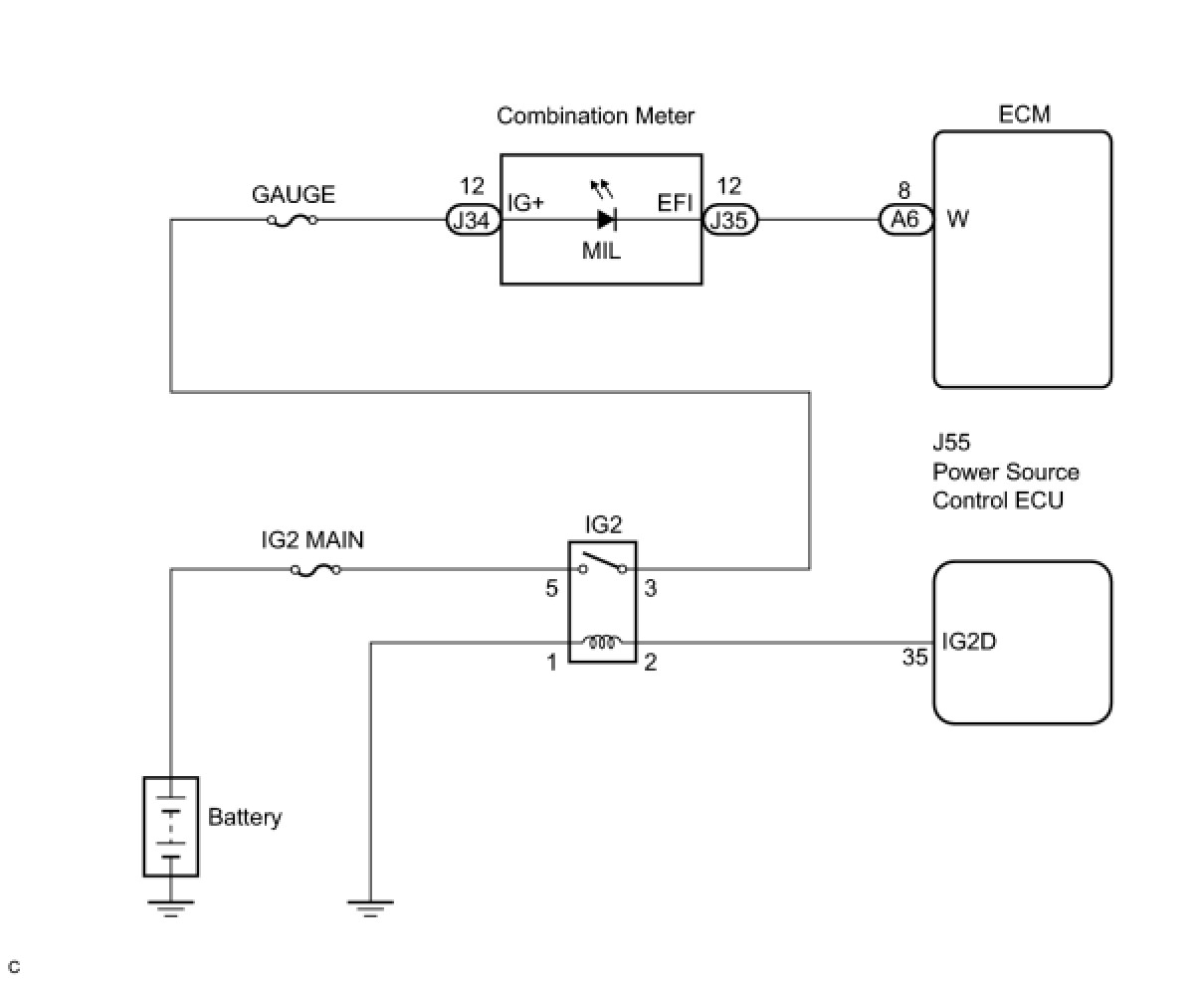
WIRING DIAGRAM





INSPECTION PROCEDURE
HINT:
Troubleshoot each problem symptom in accordance with the chart below.





PROCEDURE

1. CHECK MIL CONDITION (WHETHER MIL TURNS OFF)
(a) Connect Techstream to the DLC3.
(b) Turn the engine switch on (IG).
(c) Turn the tester on.
(d) Check whether any DTCs have been stored DTC Check / Clear. Note them down if necessary.
(e) Clear DTCs DTC Check / Clear.
(f) Check if the MIL turns off.
OK:
MIL turns off.
OK -- REPAIR CIRCUIT INDICATED BY OUTPUT DTC
NG -- Continue to next step.
2. CHECK HARNESS AND CONNECTOR (CHECK FOR SHORT IN WIRE HARNESS)




(a) Disconnect the A6 ECM connector.
(b) Turn the engine switch on (IG).
(c) Check the MIL is not illuminated.
OK:
MIL is not illuminated.
(d) Reconnect the ECM connector.
OK -- REPLACE ECM
NG -- Continue to next step.
3. CHECK HARNESS AND CONNECTOR (COMBINATION METER - ECM)




(a) Disconnect the A6 ECM connector.
(b) Disconnect the J35 combination meter connector.
(c) Measure the resistance according to the value(s) in the table below.
Standard resistance (Check for open):






Standard resistance (Check for short):






OK -- REPAIR OR REPLACE COMBINATION METER ASSEMBLY
NG -- REPAIR OR REPLACE HARNESS OR CONNECTOR
4. CHECK MIL (MIL IS ILLUMINATED)
(a) Check if the MIL is illuminated when the engine switch is turns on (IG).
OK:
MIL is illuminated.
OK -- SYSTEM IS OK
NG -- Continue to next step.
5. CHECK HARNESS AND CONNECTOR




(a) Disconnect the A6 ECM connector.
(b) Turn the engine switch on (IG).
(c) Measure the voltage according to the value(s) in the table below.
Standard voltage:





(d) Reconnect the ECM connector.
OK -- REPLACE ECM
NG -- Continue to next step.
6. CHECK HARNESS AND CONNECTOR (COMBINATION METER - ECM)




(a) Disconnect the A6 ECM connector.
(b) Disconnect the J35 combination meter connector.
(c) Measure the resistance according to the value(s) in the table below.
Standard resistance (Check for open):






Standard resistance (Check for short):






OK -- REPAIR OR REPLACE COMBINATION METER ASSEMBLY
NG -- REPAIR OR REPLACE HARNESS OR CONNECTOR