CAN Communication System
CAN COMMUNICATION: CAN COMMUNICATION SYSTEM: TERMINALS OF ECU
TERMINALS OF ECU
HINT:
This section describes the standard CAN values for all CAN related components.
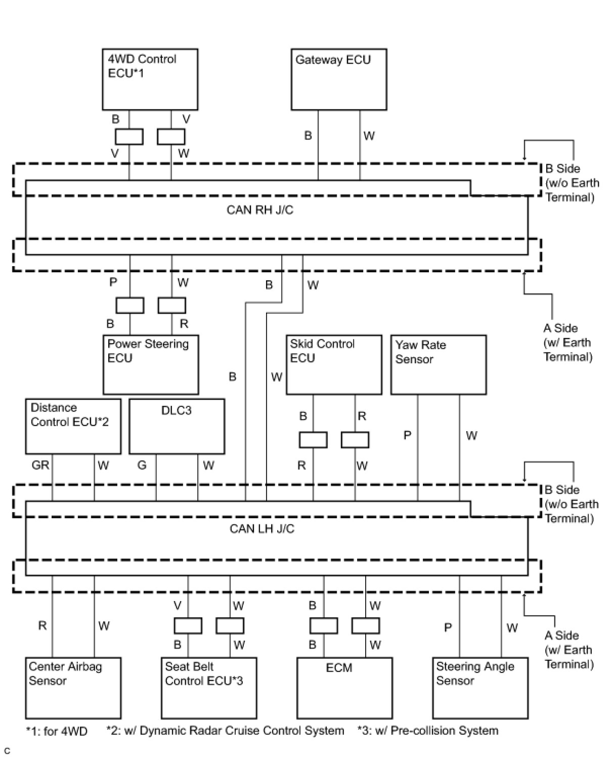
1. CAN J/C (CAN LH J/C, CAN RH J/C)
HINT:
- The connectors connected to the CAN J/C can be distinguished by the colors of the bus lines and the connecting side of the junction connector.
- The connectors can be connected to any terminals on the same side.
(a) CAN LH J/C
Wiring Color:
Wiring Color:
(b) CAN RH J/C
Wiring Color:
Wiring Color:
(c) The terminals on connectors for the CAN J/C
(d) Wiring diagram for identifying CAN J/C connectors
2. DLC3
(a) Measure the resistance according to the value(s) in the table below.
Standard Resistance:
3. SKID CONTROL ECU WITH ACTUATOR
(a) Measure the resistance according to the value(s) in the table below.
Standard Resistance:
4. STEERING ANGLE SENSOR
(a) Measure the resistance according to the value(s) in the table below.
Standard Resistance:
5. YAW RATE SENSOR
(a) Measure the resistance according to the value(s) in the table below.
Standard Resistance:
6. DISTANCE CONTROL ECU (w/ Dynamic radar cruise control system)
(a) Measure the resistance according to the value(s) in the table below.
Standard Resistance:
7. SEAT BELT CONTROL ECU (w/ Pre-collision system)
(a) Measure the resistance according to the value(s) in the table below.
Standard Resistance:
8. 4WD CONTROL ECU (for 4WD)
(a) Measure the resistance according to the value(s) in the table below.
Standard Resistance:
9. POWER STEERING ECU
(a) Measure the resistance according to the value(s) in the table below.
Standard Resistance:
10. CENTER AIRBAG SENSOR
(a) Measure the resistance according to the value(s) in the table below.
Standard Resistance:
11. ECM
(a) Measure the resistance according to the value(s) in the table below.
Standard Resistance:
(b) Measure the resistance according to the value(s) in the table below.
Standard Resistance:
12. GATEWAY ECU
(a) Measure the resistance according to the value(s) in the table below.
Standard Resistance:
(b) Measure the resistance according to the value(s) in the table below.
Standard Resistance: