Curiosii for ever!: Car repair manuals for everyone.

Fuel Pump Control Circuit








2GR-FSE ENGINE CONTROL SYSTEM: SFI SYSTEM: Fuel Pump Control Circuit

Fuel Pump Control Circuit

DESCRIPTION

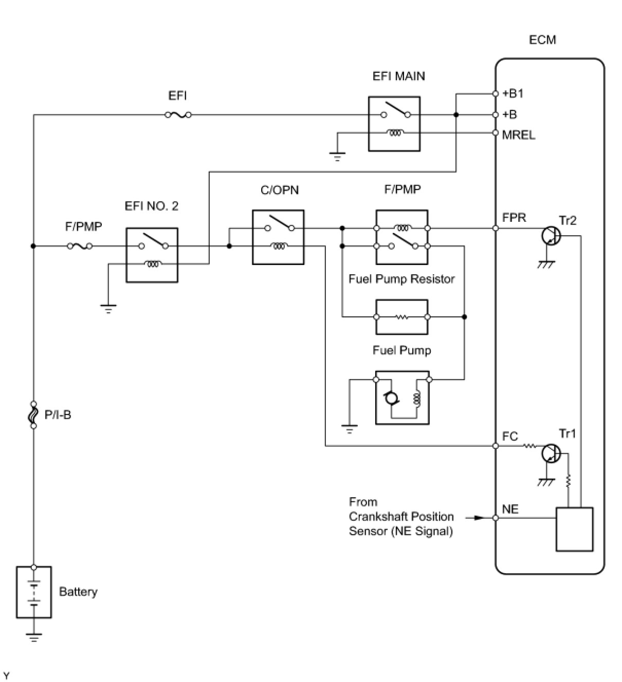
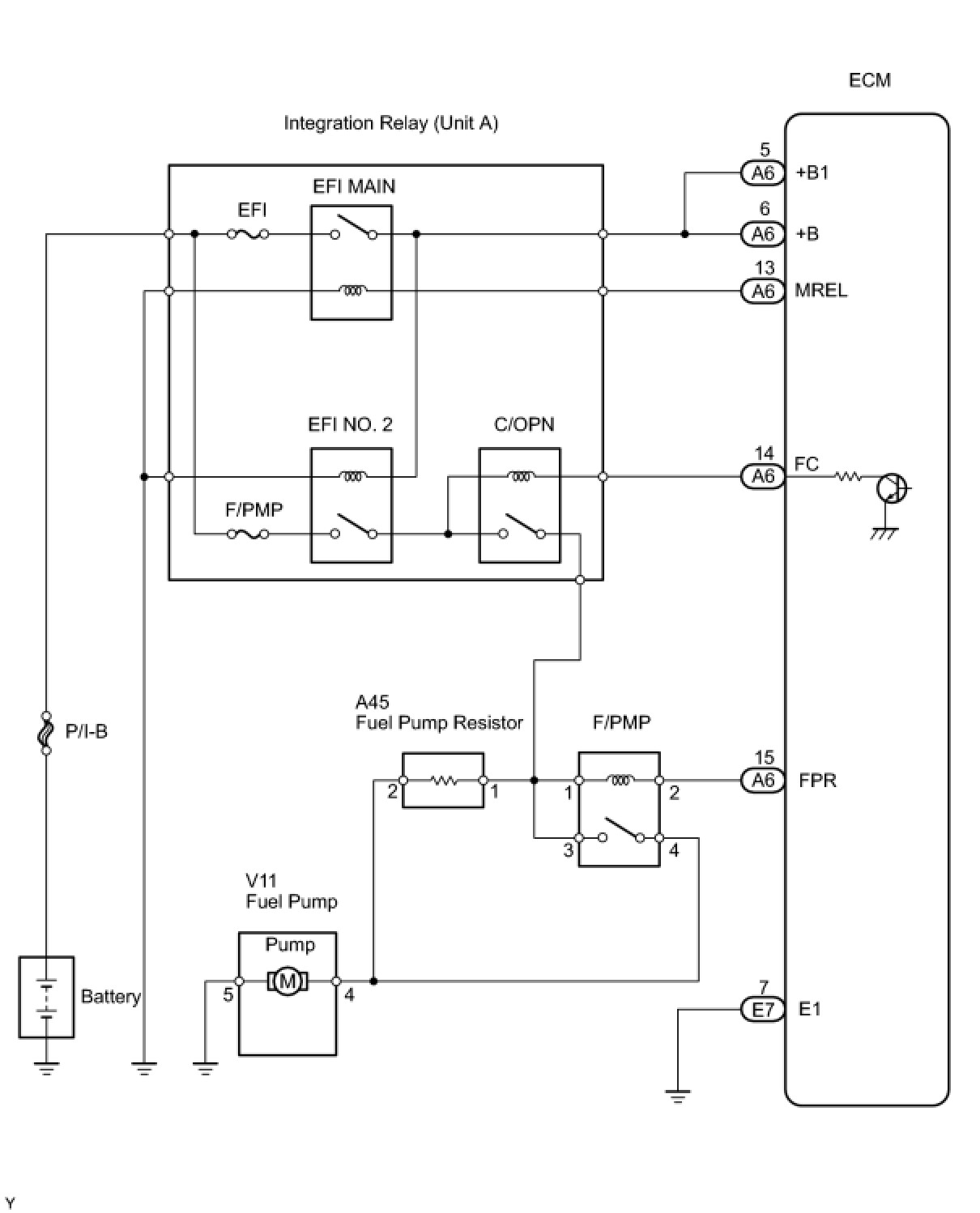
When the engine is cranked, a signal is sent from the power source control ECU's STSW terminal to the ECM's STSW terminal. Then voltage travels from the ECM's STAR terminal through the park/neutral position switch to the STARTER relay coil. The STAR terminal also sends a signal to the STA terminal. When the STA signal and NE signal are input to the ECM, the ECM interior's Tr1 turns on, which causes power to be supplied to the C/OPN relay coil (C/OPN on). As a result, the F/PMP relay actuates, which causes the fuel pump to operate. If the engine is operating and NE signals are being output, the ECM interior's Tr1 is on (C/OPN on), and the fuel pump will continue operating. The fuel pump has a high and low speed setting. When the engine is starting or operating with a heavy load, the ECM interior's Tr2 turns on to actuate the F/PMP relay so that the fuel pump operates at the high speed setting. When the engine is idling or operating with a light load, the Tr2 turns off, and current flows through the fuel pump resistor to the fuel pump so that the fuel pump operates at the low speed setting.





WIRING DIAGRAM





INSPECTION PROCEDURE

PROCEDURE

1. CHECK FUEL PUMP OPERATION
(a) Check if there is pressure in the fuel inlet hose.
HINT: If there is fuel pressure, you will hear the sound of fuel flowing.

OK -- INSPECT F/PMP RELAY
NG -- Continue to next step.

2. PERFORM ACTIVE TEST USING TECHSTREAM (OPERATE C/OPN RELAY)
(a) Connect the Techstream to the DLC3.
(b) Turn the engine switch on (IG) and turn the Techstream on.
(c) Select the following menu items: Powertrain / Engine and ECT / Active Test / Control the Fuel Pump / Speed.
(d) Check the operation of the relay while operating it using the Techstream.
OK:
Operating noise can be heard from the relay.
OK -- INSPECT F/PMP RELAY
NG -- Continue to next step.

3. INSPECT ECM POWER SOURCE CIRCUIT
(a) Check the ECM power source circuit ECM Power Source Circuit.
Standard voltage:
9 to 14 V
NG -- REPAIR OR REPLACE POWER SOURCE CIRCUIT
OK -- Continue to next step.

4. INSPECT FUSE (F/PMP FUSE)




(a) Remove the F/PMP fuse from the engine room No. 2 relay block, junction block.
(b) Measure the resistance of the F/PMP fuse.
Standard resistance:
Below 1 Ohms
NG -- CHECK FOR SHORT IN ALL HARNESSES AND CONNECTORS CONNECTED TO FUSE AND REPLACE FUSE
OK -- Continue to next step.

5. INSPECT INTEGRATION RELAY (EFI NO. 2 RELAY)




(a) Remove the integration relay from the engine room No. 2 junction block.
(b) Measure the resistance according to the value(s) in the table below.
Standard resistance:






NG -- REPLACE INTEGRATION RELAY
OK -- Continue to next step.

6. INSPECT INTEGRATION RELAY (C/OPN RELAY)




(a) Remove the integration relay from the engine room No. 2 junction block.
(b) Measure the resistance according to the value(s) in the table below.
Standard resistance:






NG -- REPLACE INTEGRATION RELAY
OK -- Continue to next step.

7. INSPECT ECM (FC VOLTAGE)




(a) Turn the engine switch on (IG).
(b) Measure the voltage according to the value(s) in the table below.
Standard voltage:






OK -- REPLACE ECM
NG -- CHECK AND REPAIR HARNESS AND CONNECTOR (ECM - C/OPN RELAY)
8. INSPECT F/PMP RELAY




(a) Remove the F/PMP relay from the engine room No. 2 relay block.
(b) Measure the resistance according to the value(s) in the table below.
Standard resistance:






NG -- REPLACE F/PMP RELAY
OK -- Continue to next step.

9. INSPECT FUEL PUMP




(a) Inspect fuel pump resistance.
(1) Measure the resistance between terminals 4 and 5.
Standard resistance:
0.2 to 3.0 Ohms at 20°C (68°F)
(b) Inspect fuel pump operation.
(1) Apply battery voltage to both terminals. Check that the pump operates.
NOTICE:
- These tests must be done quickly (within 10 seconds) to prevent the coil from burning out.
- Keep the fuel pump as far away from the battery as possible.
- Always turn the voltage on and off on the battery side, not the fuel pump side.

NG -- REPLACE FUEL PUMP
OK -- Continue to next step.

10. CHECK HARNESS AND CONNECTOR (FUEL PUMP - F/PMP RELAY)




(a) Check the harness and the connectors between the fuel pump and the F/PMP relay.
(1) Disconnect the fuel pump connector.
(2) Remove the F/PMP relay from the engine room No. 2 relay block.
(3) Measure the resistance according to the value(s) in the table below.
Standard resistance (Check for open):






Standard resistance (Check for short):





(b) Check the harness and the connectors between the fuel pump and body ground.
(1) Disconnect the fuel pump connector.
(2) Measure the resistance according to the value(s) in the table below.
Standard resistance (Check for open):






NG -- REPAIR OR REPLACE HARNESS OR CONNECTOR
OK -- Continue to next step.

11. CHECK HARNESS AND CONNECTOR (INTEGRATION RELAY - F/PMP RELAY)




(a) Remove the integration relay from the engine room No. 2 junction block.
(b) Remove the F/PMP relay from the engine room No. 2 junction block.
(c) Measure the resistance according to the value(s) in the table below.
Standard resistance (Check for open):






Standard resistance (Check for short):






NG -- REPAIR OR REPLACE HARNESS OR CONNECTOR
OK -- REPAIR OR REPLACE INTEGRATION RELAY
12. INSPECT F/PMP RELAY




(a) Remove the F/PMP relay from the engine room No. 2 relay block.
(b) Measure the resistance according to the value(s) in the table below.
Standard resistance:






NG -- REPLACE F/PMP RELAY
OK -- Continue to next step.

13. INSPECT FUEL PUMP RESISTOR




(a) Measure the resistance of the fuel pump resistor.
Standard resistance:
0.30 to 0.34 Ohms at 20°C (68°F)
NG -- REPLACE FUEL PUMP RESISTOR
OK -- Continue to next step.

14. CHECK HARNESS AND CONNECTOR (F/PMP RELAY - FUEL PUMP RESISTOR)




(a) Check the harness and the connectors between the F/PMP relay and the fuel pump resistor.
(1) Remove the F/PMP relay from the engine room No. 2 relay block.
(2) Disconnect the fuel pump resistor connector.
(3) Measure the resistance according to the value(s) in the table below.
Standard resistance (Check for open):






Standard resistance (Check for short):






OK -- PROCEED TO NEXT CIRCUIT INSPECTION SHOWN IN PROBLEM SYMPTOMS TABLE
NG -- REPAIR OR REPLACE HARNESS OR CONNECTOR