Curiosii for ever!: Car repair manuals for everyone.

Fuel Pump Control Circuit









2UR-GSE ENGINE CONTROL: SFI SYSTEM: Fuel Pump Control Circuit

Fuel Pump Control Circuit

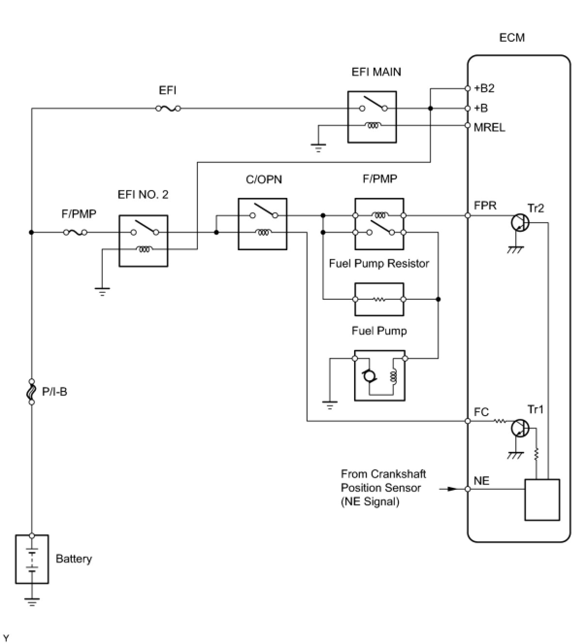
DESCRIPTION

When the engine is cranked, a signal is sent from the main body ECU STSW terminal to the ECM STSW terminal. Then voltage travels from the ECM STAR terminal through the park/neutral position switch to the ST relay coil. The STAR terminal also sends a signal to the STA terminal. When the STA signal and NE signal are input to the ECM, the ECM internal transistor Tr1 turns ON, which causes power to be supplied to the C/OPN relay coil (C/OPN relay turns ON). As a result, the F/PMP relay actuates, which causes the fuel pump to operate. If the engine is operating and NE signals are being output, the ECM internal transistor Tr1 is ON (C/OPN relay turns ON), and the fuel pump will continue operating. The fuel pump has a high and low speed setting. When the engine is starting or operating with a heavy load, the ECM internal transistor Tr2 turns ON to actuate the F/PMP relay so that the fuel pump operates at the high speed setting. When the engine is idling or operating with a light load, Tr2 turns OFF, and current flows through the fuel pump resistor to the fuel pump so that the fuel pump operates at the low speed setting.









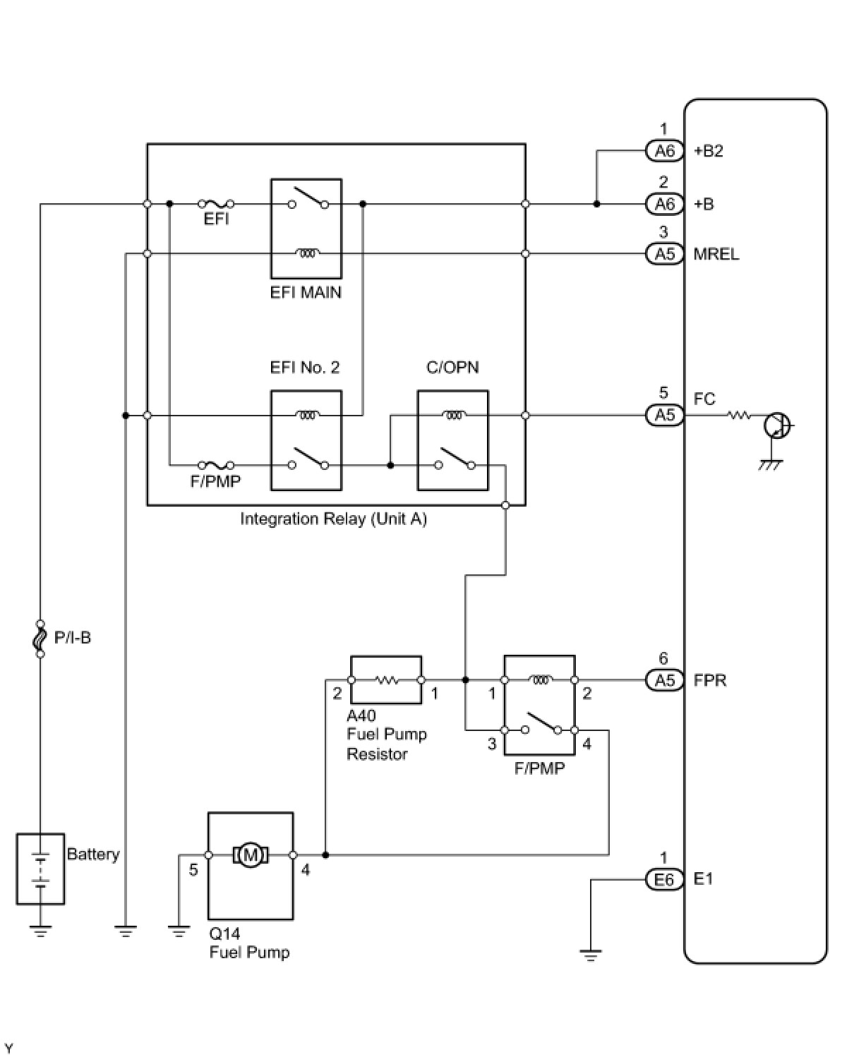
WIRING DIAGRAM





This troubleshooting procedure is based on the premise that engine cranking is possible. If the engine does not crank, proceed to the Problem Symptoms Table Symptom Related Diagnostic Procedures.

INSPECTION PROCEDURE

PROCEDURE

1. CHECK FUEL PUMP OPERATION
(a) Check the fuel pump operation Testing and Inspection.
NG -- PERFORM ACTIVE TEST USING TECHSTREAM (OPERATE CIRCUIT OPENING RELAY)
OK -- Continue to next step.
2. INSPECT F/PMP RELAY





(a) Remove the F/PMP relay from the engine room No. 2 relay block.
(b) Measure the resistance according to the value(s) in the table below.
Standard Resistance:





(c) Reinstall the F/PMP relay.
NG -- REPLACE F/PMP RELAY
OK -- Continue to next step.
3. INSPECT FUEL PUMP RESISTOR





(a) Disconnect the fuel pump resister connector.
(b) Measure the resistance according to the value(s) in the table below.
Standard Resistance:





(c) Reconnect the fuel pump resister connector.
NG -- REPLACE FUEL PUMP RESISTOR
OK -- Continue to next step.
4. CHECK HARNESS AND CONNECTOR (F/PMP RELAY - FUEL PUMP RESISTOR)





(a) Remove the F/PMP relay from the engine room No. 2 relay block.
(b) Disconnect the fuel pump resistor connector.
(c) Measure the resistance according to the value(s) in the table below.
Standard Resistance (Check for Open):






Standard Resistance (Check for Short):





(d) Reinstall the F/PMP relay.
(e) Reconnect the fuel pump resister connector.
NG -- REPAIR OR REPLACE HARNESS OR CONNECTOR
OK -- PROCEED TO NEXT CIRCUIT INSPECTION SHOWN IN PROBLEM SYMPTOMS TABLE
5. PERFORM ACTIVE TEST USING TECHSTREAM (OPERATE CIRCUIT OPENING RELAY)
(a) Connect the Techstream to the DLC3.
(b) Turn the engine switch on (IG) and turn the Techstream ON.
(c) Enter the following menus: Powertrain / Engine / Active Test /Activate the Fuel Pump Speed Control.
(d) Check the operation of the relay while operating it using the Techstream.
OK:
Operating noise can be heard from the relay.
NG -- INSPECT FUSE (F/PMP FUSE)
OK -- Continue to next step.
6. INSPECT FUEL PUMP





(a) Inspect fuel pump resistance.
(1) Remove the fuel pump.
(2) Measure the resistance according to the value(s) in the table below.
Standard Resistance:





(b) Inspect fuel pump operation.
(1) Apply battery voltage to both terminals. Check that the pump operates.
NOTICE:
- These tests must be done quickly (within 10 seconds) to prevent the coil from burning out.
- Keep the fuel pump as far away from the battery as possible.
- Always turn the voltage on and off on the battery side, not the fuel pump side.

(2) Reinstall the fuel pump.
NG -- REPLACE FUEL PUMP
OK -- Continue to next step.
7. CHECK HARNESS AND CONNECTOR (FUEL PUMP - F/PMP RELAY AND BODY GROUND)





(a) Check the harness and the connectors between the fuel pump and the F/PMP relay.
(1) Disconnect the fuel pump connector.
(2) Remove the F/PMP relay from the engine room No. 2 relay block.
(3) Measure the resistance according to the value(s) in the table below.
Standard Resistance (Check for Open):






Standard Resistance (Check for Short):






(4) Reinstall the F/PMP relay.
(b) Check the harness and the connectors between the fuel pump and body ground.
(1) Measure the resistance according to the value(s) in the table below.
Standard Resistance (Check for Open):






(2) Reconnect the fuel pump connector.
NG -- REPAIR OR REPLACE HARNESS OR CONNECTOR
OK -- Continue to next step.
8. CHECK HARNESS AND CONNECTOR (INTEGRATION RELAY - F/PMP RELAY)





(a) Remove the integration relay from the engine room No. 2 relay block.
(b) Remove the F/PMP relay from the engine room No. 2 relay block.
(c) Measure the resistance according to the value(s) in the table below.
Standard Resistance (Check for Open):






Standard Resistance (Check for Short):





(d) Reinstall the relays.
NG -- REPAIR OR REPLACE HARNESS OR CONNECTOR
OK -- Continue to next step.
9. CHECK HARNESS AND CONNECTOR (FUEL PUMP - BODY GROUND)





(a) Disconnect the fuel pump connector.
(b) Measure the resistance according to the value(s) in the table below.
Standard Resistance (Check for Open):





(c) Reconnect the fuel pump connector.
NG -- REPAIR OR REPLACE HARNESS OR CONNECTOR
OK -- Continue to next step.
10. CHECK FUEL LINE
(a) Check the fuel lines for leaks or blockage.
OK:
No leaks or blockage
NG -- REPAIR OR REPLACE FUEL LINE
OK -- REPAIR OR REPLACE FUEL SYSTEM (PRESSURE REGULATOR AND FUEL FILTER)
11. INSPECT FUSE (F/PMP FUSE)





(a) Remove the F/PMP fuse from the engine room No. 2 relay block.
(b) Measure the resistance according to the value(s) in the table below.
Standard Resistance:





(c) Reinstall the F/PMP fuse.
NG -- CHECK FOR SHORT IN ALL HARNESSES AND CONNECTORS CONNECTED TO FUSE AND REPLACE FUSE (F/PMP FUSE)
OK -- Continue to next step.
12. INSPECT INTEGRATION RELAY (EFI NO. 2 RELAY)





(a) Remove the integration relay from the engine room No. 2 relay block.
(b) Measure the resistance according to the value(s) in the table below.
Standard Resistance:





(c) Reinstall the integration relay.
NG -- REPLACE INTEGRATION RELAY
OK -- Continue to next step.
13. INSPECT INTEGRATION RELAY (C/OPN RELAY)





(a) Remove the integration relay from the engine room No. 2 relay block.
(b) Measure the resistance according to the value(s) in the table below.
Standard Resistance:





(c) Reinstall the integration relay.
NG -- REPLACE INTEGRATION RELAY
OK -- Continue to next step.
14. INSPECT ECM (FC VOLTAGE)





(a) Turn the engine switch on (IG).
(b) Measure the voltage according to the value(s) in the table below.
Standard Voltage:






NG -- CHECK AND REPAIR HARNESS AND CONNECTOR (ECM - C/OPN RELAY)
OK -- REPLACE ECM