Curiosii for ever!: Car repair manuals for everyone.

Part 1








2GR-FSE ENGINE CONTROL SYSTEM: SFI SYSTEM: EVAP System

EVAP System

RELATED DTCS





If any EVAP system DTCs are set, the malfunctioning area can be determined using the table below.





NOTE: If the 0.02 inch reference pressure difference between the first and second checks is greater than the specification, the DTCs corresponding to the reference pressure (P043E, P043F, P0441, P0455, P0456, P2401 and P2420) will all be stored.

DESCRIPTION









While the engine is running, if a predetermined condition (closed- loop etc.) is met, the EVAP VSV is opened by the ECM and stored fuel vapors in the canister are purged to the intake manifold. The ECM changes the duty cycle ratio of the EVAP VSV to control purge flow volume.
The purge flow volume is also determined by the intake manifold pressure. Atmospheric pressure is allowed into the canister through the vent valve to ensure that the purge flow is maintained when the negative pressure (vacuum) is applied to the canister.
The following two monitors run to confirm appropriate EVAP system operation.
1. Key-off monitor
This monitor checks for Evaporative Emission (EVAP) system leaks and pump module malfunctions. The monitor starts 5 hours* after the engine switch is turned off. More than 5 hours are required to allow the fuel to cool down to stabilize the Fuel Tank Pressure (FTP), thus making the EVAP system monitor more accurate.
The electric vacuum pump creates negative pressure (vacuum) in the EVAP system and the pressure is measured. Finally, the ECM monitors for leaks from the EVAP system and malfunctions in both the pump module and EVAP VSV, based on the EVAP pressure.
HINT: *: If the engine coolant temperature is not below 35°C 5 hours after the engine switch is turned off, the monitor check starts 2 hours later. If it is still not below 35°C 7 hours after the engine switch is turned off, the monitor check starts 2.5 hours later.

2. Purge flow monitor
The purge flow monitor consists of the two monitors. The 1st monitor is conducted every time and the 2nd monitor is conducted if necessary.

- The 1st monitor
While the engine is running and the purge Vacuum Switching Valve (VSV) is ON (open), the ECM monitors the purge flow by measuring the EVAP pressure change. If negative pressure is not created, the ECM begins the 2nd monitor.
- The 2nd monitor
The vent valve turned OFF (open) and the EVAP pressure is then measured. If the variation in the pressure is less than 0.5 kPa (3.75 mmHg), the ECM interprets this as the EVAP VSV being stuck closed, and illuminates the MIL and sets DTC P0441 (2 trip detection logic).
- Atmospheric pressure check:
In order to ensure reliable malfunction detection, the variation between the atmospheric pressures, before and after conduction of the purge flow monitor, is measured by the ECM.





















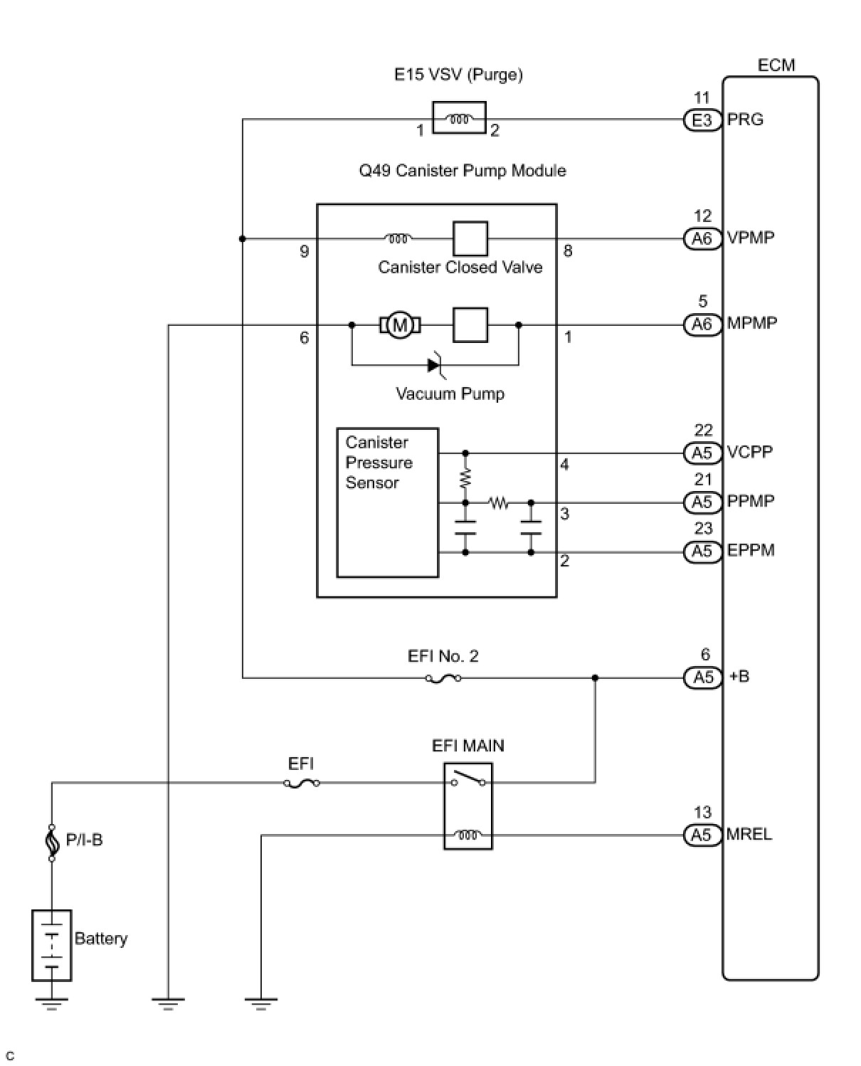
WIRING DIAGRAM





INSPECTION PROCEDURE
NOTE: Techstream is required to conduct the following diagnostic troubleshooting procedure.
HINT:
- Using Techstream monitor results enable the EVAP system to be confirmed.
- Read freeze frame data using Techstream. The ECM records vehicle and driving condition information as freeze frame data the moment a DTC is stored. When troubleshooting, freeze frame data can be helpful in determining whether the vehicle was running or stopped, whether the engine was warmed up or not, whether the air/fuel ratio was lean or rich, as well as other data recorded at the time of a malfunction Freeze Frame Data.

PROCEDURE

1. CONFIRM DTC
(a) Turn the engine switch off and wait for 10 seconds.
(b) Turn the engine switch on (IG).
(c) Turn the engine switch off and wait for 10 seconds.
(d) Connect Techstream to the DLC3.
(e) Turn the engine switch on (IG).
(f) Enter the following menus: Powertrain / Engine and ECT / Trouble Codes.
(g) Confirm DTCs and freeze frame data.
If any EVAP system DTCs are set, the malfunctioning area can be determined using the table below.
NOTE: If the 0.02 inch reference pressure difference between the first and second checks is greater than the specification, the DTCs corresponding to the reference pressure (P043E, P043F, P0441, P0455, P0456, P2401 and P2420) will all be stored.





NEXT -- Continue to next step.
2. PERFORM EVAPORATIVE SYSTEM CHECK (AUTOMATIC MODE)
NOTICE:
- In the Evaporative System Check (Automatic Mode), the series of 5 Evaporative System Check step are performed automatically. It takes a maximum of approximately 18 minutes.
- Do not perform the Evaporative System Check when the fuel tank is more than 90% full because the cut-off valve may be closed, making the leak check of the fuel tank unavailable.
- Do not run the engine in this step.
- When the temperature of the fuel is 35°C (95°F) or more, a large amount of vapor forms and any check results become inaccurate. When performing the Evaporative System Check, keep the temperature below 35°C (95°F).
(a) Clear the DTCs DTC Check / Clear.
(b) Enter the following menus: Powertrain / Engine and ECT / Utility / Evaporative System Check / Automatic Mode.
(c) After the Evaporative System Check is completed, check for pending DTCs by entering the following menus: Powertrain / Engine and ECT / Trouble Codes / Pending.
HINT: If no pending DTC is displayed, perform the Monitor Confirmation after the repair is completed. After this confirmation, check for pending DTCs. If no DTC is displayed, the EVAP system is normal.

NEXT -- Continue to next step.
3. PERFORM EVAPORATIVE SYSTEM CHECK (MANUAL MODE)





NOTICE:
- In the Evaporative System Check (Manual Mode), the series of 5 Evaporative System Check step are performed manually.
- Do not perform the Evaporative System Check when the fuel tank is more than 90% full because the cut-off valve may be closed, making the leak check of the fuel tank unavailable.
- Do not run the engine in this step.
- When the temperature of the fuel is 35°C (95°F) or more, a large amount of vapor forms and any check results become inaccurate. When performing the Evaporative System Check, keep the temperature below 35°C (95°F).
(a) Clear the DTCs DTC Check / Clear.
(b) Enter the following menus: Powertrain / Engine and ECT / Utility / Evaporative System Check / Manual Mode.
NEXT -- Continue to next step.
4. PERFORM EVAPORATIVE SYSTEM CHECK (STEP 1/5)





(a) Check the EVAP pressure in step 1/5.
Result:





*: The DTCs related to the EVAP system are displayed on Techstream when checking.
B -- REPLACE CANISTER ASSEMBLY
A -- Continue to next step.
5. PERFORM EVAPORATIVE SYSTEM CHECK (STEP 1/5 TO 2/5)





(a) Check the EVAP pressure in step 1/5 and 2/5.
Result:





*: The DTCs related to the EVAP system are displayed on Techstream when checking.
HINT: The first 0.02 inch leak pressure standard is the value determined in step 2/5.

B -- PERFORM ACTIVE TEST USING TECHSTREAM (FOR PUMP MODULE (VACUUM CAP))
A -- Continue to next step.
6. PERFORM EVAPORATIVE SYSTEM CHECK (STEP 2/5)





HINT: Make a note of the pressures checked in the steps below.
(a) Check the EVAP pressure 4 seconds after the vacuum pump is activated*.
(b) Check the EVAP pressure again when it has stabilized. This pressure is the 0.02 inch leak pressure standard.
*: The vacuum pump begins to operate as step 1/5 is proceeded to step 2/5.
Result:





*: The DTCs related to the EVAP system are displayed on Techstream when checking.
D -- PERFORM ACTIVE TEST USING TECHSTREAM (FOR VENT VALVE)
C -- REPLACE CANISTER ASSEMBLY
B -- PERFORM EVAPORATIVE SYSTEM CHECK (STEP 3/5)
A -- Continue to next step.
7. PERFORM EVAPORATIVE SYSTEM CHECK (STEP 2/5 TO 3/5)





(a) Check the EVAP pressure in step 3/5.
Result:





*: The DTCs related to the EVAP system are displayed on Techstream when checking.
C -- REPLACE CANISTER ASSEMBLY
B -- PERFORM ACTIVE TEST USING TECHSTREAM (FOR VENT VALVE)
A -- Continue to next step.
8. PERFORM EVAPORATIVE SYSTEM CHECK (STEP 3/5)





(a) Wait until the EVAP pressure change is less than 0.1 kPa (0.75 mmHg) for 30 seconds.
(b) Measure the EVAP pressure and record it.
HINT: A few minutes are required for the EVAP pressure to become saturated. When there is little fuel in the fuel tank, it takes up to 15 minutes.

NEXT -- Continue to next step.
9. PERFORM EVAPORATIVE SYSTEM CHECK (STEP 4/5)





(a) Check the EVAP pressure in step 4/5.
Result:





*: The DTCs related to the EVAP system are displayed on Techstream when checking.
C -- PERFORM ACTIVE TEST USING TECHSTREAM (EVAP VSV)
B -- CHECK EVAP HOSE (EVAP VSV - THROTTLE BODY)
A -- Continue to next step.
10. PERFORM EVAPORATIVE SYSTEM CHECK (STEP 5/5)





(a) Check the EVAP pressure in step 5/5.
(b) Compare the EVAP pressure in step 3/5 and the second 0.02 inch leak pressure standard (step 5/5).
Result:





*: The DTCs related to the EVAP system are displayed on Techstream when checking.
B -- PERFORM ACTIVE TEST USING TECHSTREAM (EVAP VSV)
A -- REPAIR OR REPLACE PARTS AND COMPONENTS INDICATED BY OUTPUT DTCS
11. PERFORM EVAPORATIVE SYSTEM CHECK (STEP 3/5)





(a) Check the EVAP pressure in step 3/5.
Result:





*: The DTCs related to the EVAP system are displayed on Techstream when checking.
HINT: The first 0.02 inch leak pressure standard is the value determined in step 2/5.

B -- PERFORM ACTIVE TEST USING TECHSTREAM (FOR PUMP MODULE (VACUUM CAP))
A -- REPLACE CANISTER ASSEMBLY
12. PERFORM ACTIVE TEST USING TECHSTREAM (EVAP VSV)





(a) Enter the following menus: Powertrain / Engine and ECT / Active Test / Activate the VSV for Evap Control.
(b) Disconnect the hose (connected to the canister) from the EVAP VSV.
(c) Turn the engine switch on (IG).
(d) Using the tester, turn the EVAP VSV OFF.
(e) Use your finger to confirm that the EVAP VSV has no suction.
(f) Using the tester, turn the EVAP VSV ON.
(g) Use your finger to confirm that the EVAP VSV has suction.
Result:






C -- CHECK EVAP HOSE (EVAP VSV - THROTTLE BODY)
B -- INSPECT DUTY VACUUM SWITCHING VALVE (EVAP VSV)
A -- Continue to next step.
13. CHECK FUEL TANK CAP
(a) Check that the fuel tank cap is correctly installed.
(b) Confirm that the fuel tank cap is tightened until a few click sounds are heard.
HINT: If an EVAP tester is available, check the fuel tank cap using the tester.

(1) Remove the fuel tank cap and install it onto the fuel tank cap adaptor.
(2) Connect an EVAP tester pump hose to the adaptor, and pressurize the cap to 3.2 to 3.7 kPa (24 to 28 mmHg) using an EVAP tester pump.
(3) Seal the adaptor and wait for 2 minutes.
(4) Check the pressure. If the pressure is 2 kPa (15 mmHg) or more, the fuel tank cap is normal.
Result:






C -- REPLACE FUEL TANK CAP
B -- REINSTALL OR REPLACE FUEL TANK CAP
A -- REPAIR EVAP LEAK PART
14. INSPECT DUTY VACUUM SWITCHING VALVE (EVAP VSV)





(a) Turn the engine switch off.
(b) Disconnect the E15 EVAP VSV connector.
(c) Disconnect the hose (connected to the canister) from the EVAP VSV.
(d) Start the engine.
(e) Use your finger to confirm that the EVAP VSV has no suction.
Result:






B -- REPLACE DUTY VACUUM SWITCHING VALVE (EVAP VSV)
A -- REPLACE ECM