Curiosii for ever!: Car repair manuals for everyone.

Distance Control ECU Communication Stop Mode









CAN COMMUNICATION: CAN COMMUNICATION SYSTEM: Distance Control ECU Communication Stop Mode

Distance Control ECU Communication Stop Mode

DESCRIPTION





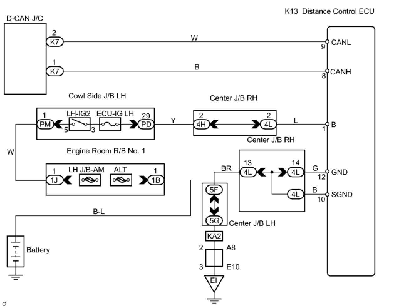
WIRING DIAGRAM





INSPECTION PROCEDURE

PROCEDURE

1. CHECK CAN BUS LINE FOR DISCONNECTION (DISTANCE CONTROL ECU SUB BUS LINE)
(a) Turn the engine switch off.
(b) Disconnect the distance control ECU (K13).





(c) Measure the resistance according to the value(s) in the table below.
Standard resistance:






NG -- REPAIR OR REPLACE DISTANCE CONTROL ECU SUB BUS LINE OR CONNECTOR (CAN-H, CAN-L)
OK -- Continue to next step.
2. CHECK WIRE HARNESS (B, GND, SGND)





(a) Measure the resistance according to the value(s) in the table below.
Standard resistance:





(b) Measure the voltage according to the value(s) in the table below.
Standard voltage:






NG -- REPLACE DISTANCE CONTROL ECU
OK -- REPAIR OR REPLACE HARNESS OR CONNECTOR