Curiosii for ever!: Car repair manuals for everyone.

Display Signal Circuit Between Navigation ECU and Multi-Display









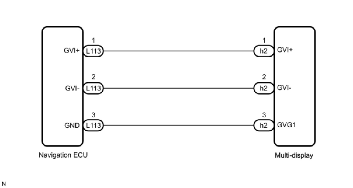
NAVIGATION: NAVIGATION SYSTEM: Display Signal Circuit between Navigation ECU and Multi-display

Display Signal Circuit between Navigation ECU and Multi-display

DESCRIPTION

This is the display signal circuit from the navigation ECU to the multi-display.

WIRING DIAGRAM





INSPECTION PROCEDURE

PROCEDURE

1. CHECK HARNESS AND CONNECTOR (NAVIGATION ECU - MULTI-DISPLAY)





(a) Disconnect the navigation ECU connector and multi-display connector.





(b) Measure the resistance according to the value(s) in the table below.
Standard resistance:






NG -- REPAIR OR REPLACE HARNESS OR CONNECTOR
OK -- PROCEED TO NEXT CIRCUIT INSPECTION SHOWN IN PROBLEM SYMPTOMS TABLE