Curiosii for ever!: Car repair manuals for everyone.

Power Source Mode Does Not Change

Power Source Mode does not Change

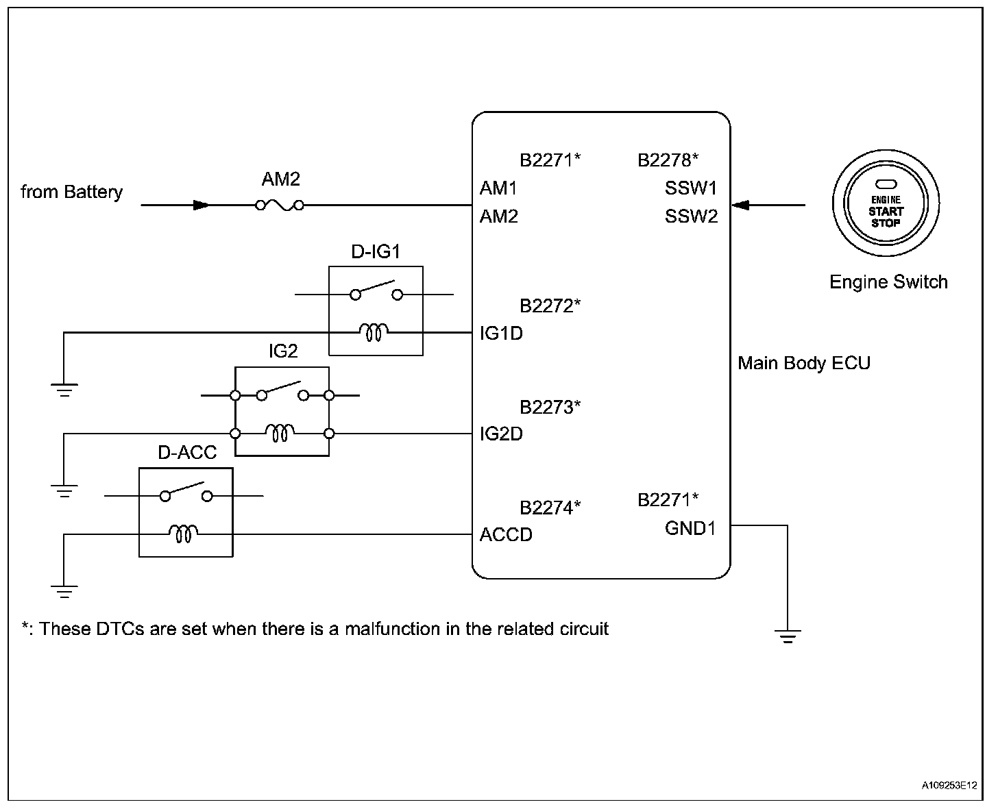
DESCRIPTION




When the certification ECU has detected the key inside the cabin before the brake pedal is depressed, the power source mode can be changed in the following order sequentially by pressing the engine switch: off -> on (ACC) -> on (IG) -> off.

When one of the DTCs shown in the illustration is detected, troubleshoot the DTC(s) by following the troubleshooting procedure relevant to the DTC(s). If the power source mode still cannot be changed normally, despite troubleshooting, one of the following may have occurred:
- The LIN communication line is malfunctioning.
- The certification ECU has determined that no key is inside the cabin.
- The engine switch is malfunctioning.
- The main body ECU is malfunctioning.

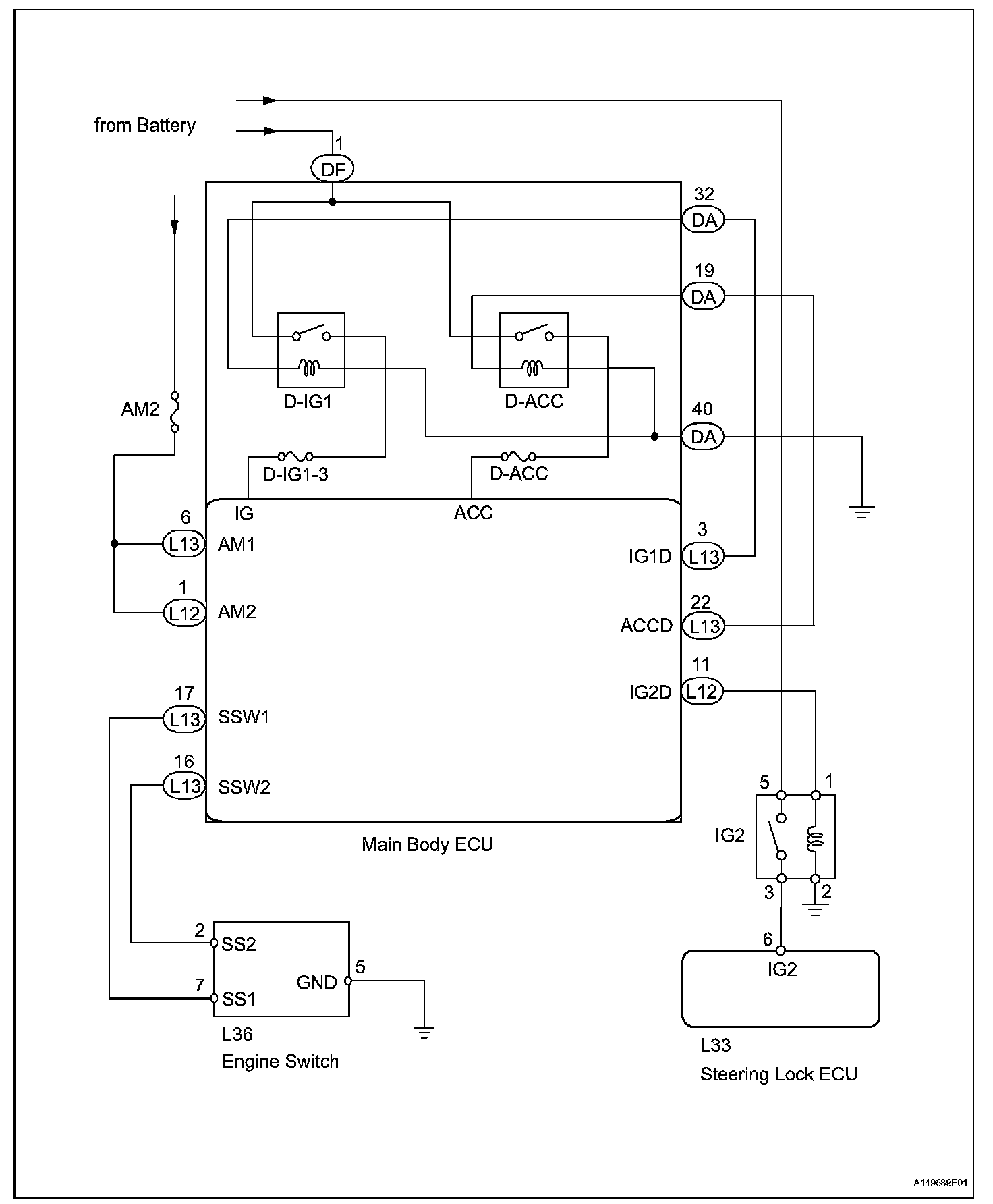
Wiring Diagram:






Step 1-3:




Step 3 (Continued)-4:




Step 4 (Continued)-6:




Step 6 (Continued)-7:




Step 8-9:




Step 10:




INSPECTION PROCEDURE

HINT: If the vehicle is in key cancel mode, change to normal mode.