Curiosii for ever!: Car repair manuals for everyone.

Key to Diagrams




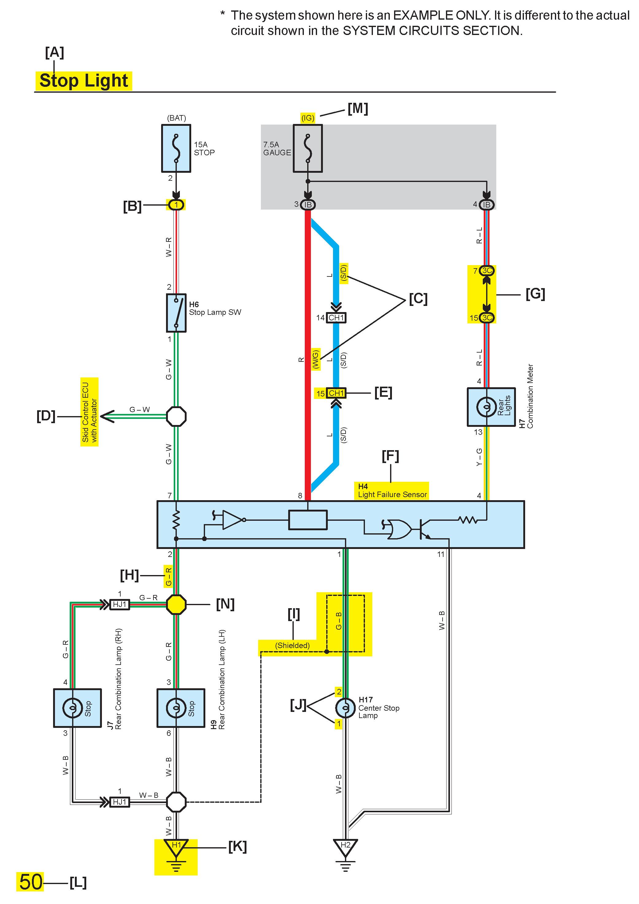
[A]: System Title

[B]: Indicates a Relay Block. No shading is used and only the Relay Block No. is shown to distinguish it from the J/B

Example: (1) Indicates Relay Block No.1

[C]: ( ) is used to indicate different wiring and connector, etc. when the vehicle model, engine type, or specification is different.

[D]: Indicates related system.




[E]: Indicates the code for the (male and female) connectors which are used to join two wire harnesses. The connector code consists of two alphabetical and one numerical characters.

The first character of the connector code indicates the alphabetical code allocated to the wire harness which has the female connector, and the second shows that of the wire harness which has the male connector.

The third character indicates a serial number used to distinguish between the wire harness combinations in cases when more than one of the same combination of wire harnesses exist (e.g. CH1 and CH2).

Symbol indicates the male terminal connector. Numbers outside connector codes indicate the pin numbers of both male and female connectors.

[F]: Represents a part (all parts are shown in sky blue).
The code is the same as the code used in parts position.




[G]: Junction Block (The number in the circle is the J/B No. and the connector code is shown beside it). Junction Blocks are shaded to clearly separate them from other parts.




[H]: Indicates the wiring color.




[I]: Indicates a shielded cable.




[J]: Indicates the pin number of the connector.
The numbering system is different for female and male connectors.

[K]: Indicates the ground point. The code consists of the two characters: A letter and number.
The first character of the code indicates the alphabetical code allocated to the wire harness. The second character indicates a serial number used to distinguish between the ground points in cases when more than one ground point exist on the same wire harness.

[L]: Page No.

[M]: Indicates the ignition key position(s) when the power is supplied to the fuse(s).




[N]: Indicates a wiring Splice Point.

[O]: System Outline
Current is applied at all times through the STOP fuse to TERMINAL 2 of the stop lamp SW.
When the ignition SW is turned on, current flows from the GAUGE fuse to TERMINAL 8 of the light failure sensor, and also flows through the rear lights warning light to TERMINAL 4 of the light failure sensor.

Stop Light Disconnection Warning
When the ignition SW is turned on and the brake pedal is pressed (Stop lamp SW on), if the stop light circuit is open, the current flowing from TERMINAL 7 of the light failure sensor to TERMINALS 1, 2 changes, so the light failure sensor detects the disconnection and the warning circuit of the light failure sensor is activated.

As a result, the current flows from TERMINAL 4 of the light failure sensor to TERMINAL 11 to GROUND and turns the rear lights warning light on. By pressing the brake pedal, the current flowing to TERMINAL 8 of the light failure sensor keeps the warning circuit on and holds the warning light on until the ignition SW is turned off.

Diagram Legend:




Diagram Legend

[O]: Explains the system outline.




[P]: Indicates reference pages showing the parts locations in the system circuit on the vehicle.

Example : Code "H4" (Light Failure Sensor).
- The first character of the code indicates the alphabetical code allocated to the wire harness, and the second character indicates the serial number of the parts connected to the wire harness.

[Q]: Indicates the reference page showing the position on the vehicle of Relay Block Connectors in the system circuit.

Example : Connector "1" is described and is installed on the left side of the instrument panel.

[R]: Indicates the reference page showing the position on the vehicle of J/B and Wire Harness in the system circuit.

Example : Connector "3C" connects the Instrument Panel Wire and J/B No.3. It is described and is installed on the instrument panel left side.

[S]: Indicates the reference page describing the wiring harness and wiring harness connector (the female wiring harness is shown first, followed by the male wiring harness).

Example : Connector "CH1" connects the Engine Room Main Wire (female) and Instrument Panel Wire (male). It is described and is installed on the left side kick panel.

[T]: Indicates the reference page showing the position of the ground points on the vehicle.

Example : Ground point "H2" is described and is installed on the back panel center.