Curiosii for ever!
: Car repair manuals for everyone.
Home
>>
Lexus
>>
2007
>>
IS 250 AWD V6-2.5L (4GR-FSE)
>>
Repair and Diagnosis
>>
Accessories and Optional Equipment
>>
Antitheft and Alarm Systems
>>
Alarm Module
>>
Testing and Inspection
Alarm Module: Testing and Inspection
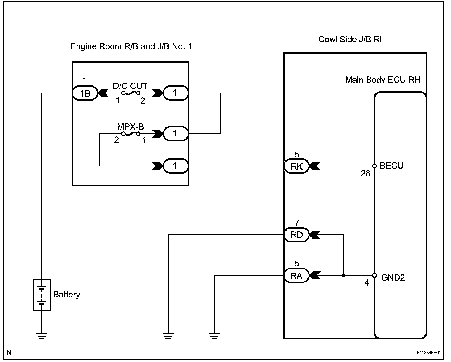
ECU Power Source Circuit
DESCRIPTION
This circuit provides power for main body ECU RH operation.
Wiring Diagram:
Step 1:
Step 1 (Continued)-2:
Step 3:
INSPECTION PROCEDURE