Curiosii for ever!: Car repair manuals for everyone.

Key Luggage Compartment Lock-In Prevention Function Does Not Operate

Key Luggage Compartment Lock-in Prevention Function does not Operate

DESCRIPTION

With the key inside the luggage compartment, press the power luggage door open switch. The certification ECU uses the luggage electrical key antennas (outer and inner) to output request signals.

The luggage electrical key antenna (outer) cannot verify an ID code in this situation. The key receives the request and transmits its ID code to the antenna. The ID code is then sent to the certification ECU through the luggage electrical key antenna (inner) in order to be confirmed by the certification ECU. If the ID code is verified, the certification ECU sends a luggage compartment door open signal to the cowl side junction block LH (cowl side junction block ECU LH) using the multiplex communication line and stops outputting request signals. The luggage compartment door then can be opened.

HINT: *: The key luggage compartment lock-in prevention function does not operate for 100% of the luggage compartment.

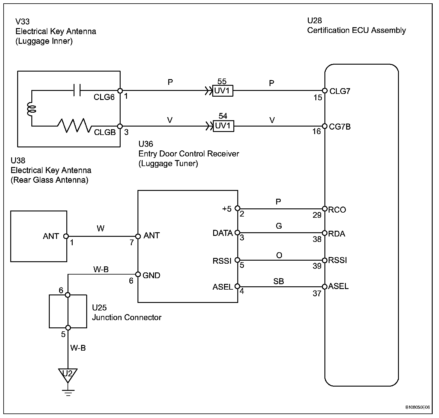
Wiring Diagram:






Step 1-3:




Step 3 (Continued)-4:




Step 4 (Continued)-6:




Step 7-8:




Step 8 (Continued)-11:




Step 11 (Continued)-13:




Step 13 (Continued):




INSPECTION PROCEDURE