Curiosii for ever!
: Car repair manuals for everyone.
Home
>>
Lexus
>>
2007
>>
GS 350 RWD V6-3.5L (2GR-FSE)
>>
Repair and Diagnosis
>>
Powertrain Management
>>
Computers and Control Systems
>>
Information Bus
>>
Testing and Inspection
>>
Component Tests and General Diagnostics
>>
Skid Control ECU With Actuator Communication Stop Mode
Skid Control ECU With Actuator Communication Stop Mode
Skid Control ECU with Actuator Communication Stop Mode
Symptom:
DESCRIPTION
HINT:
For vehicles with 2GR-FSE only.
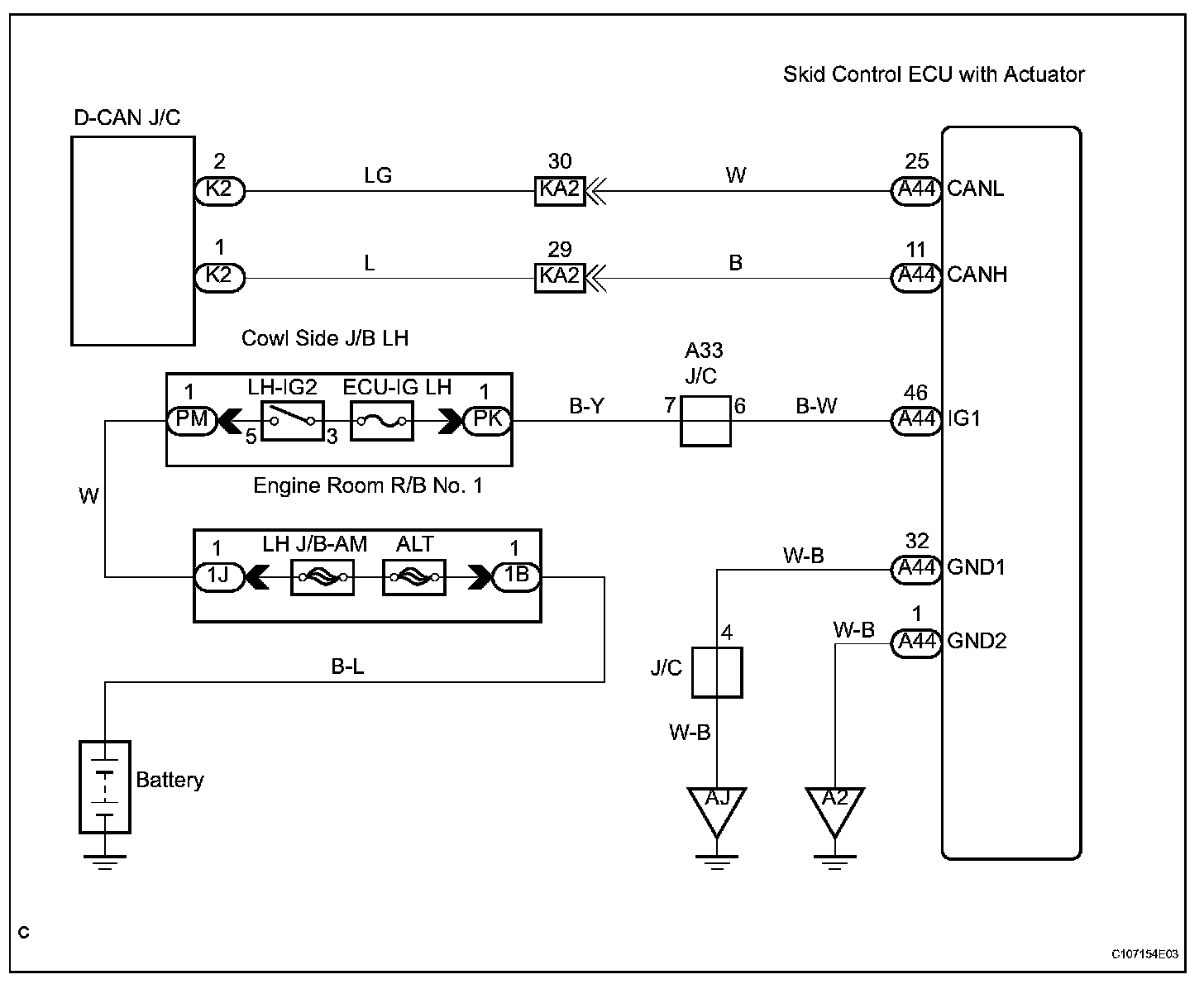
Wiring Diagram:
Step 1-2:
INSPECTION PROCEDURE