Curiosii for ever!: Car repair manuals for everyone.

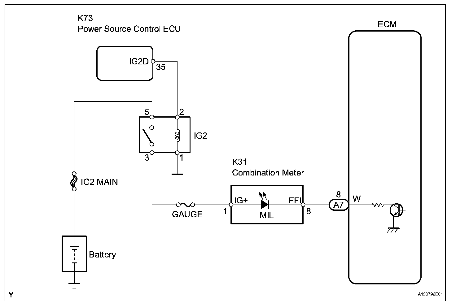
MIL Circuit

MIL Circuit

DESCRIPTION

The MIL (Malfunction Indicator Lamp) is used to indicate vehicle malfunction detections by the ECM. By turning the engine switch on (IG), power is supplied to the MIL circuit, and the ECM provides the circuit ground which illuminates the MIL.

The MIL operation can be checked visually: When the engine switch is first turned on (IG), the MIL should be illuminated and should then turn OFF. If the MIL remains illuminated or is not illuminated, conduct the given troubleshooting procedure using the intelligent tester.

Wiring Diagram:






Step 1:




Step 1(Continued)-4:




Step 4(Continued)-6:




INSPECTION PROCEDURE