Smart Access System With Push-Button Start
System Diagram (Part 1):
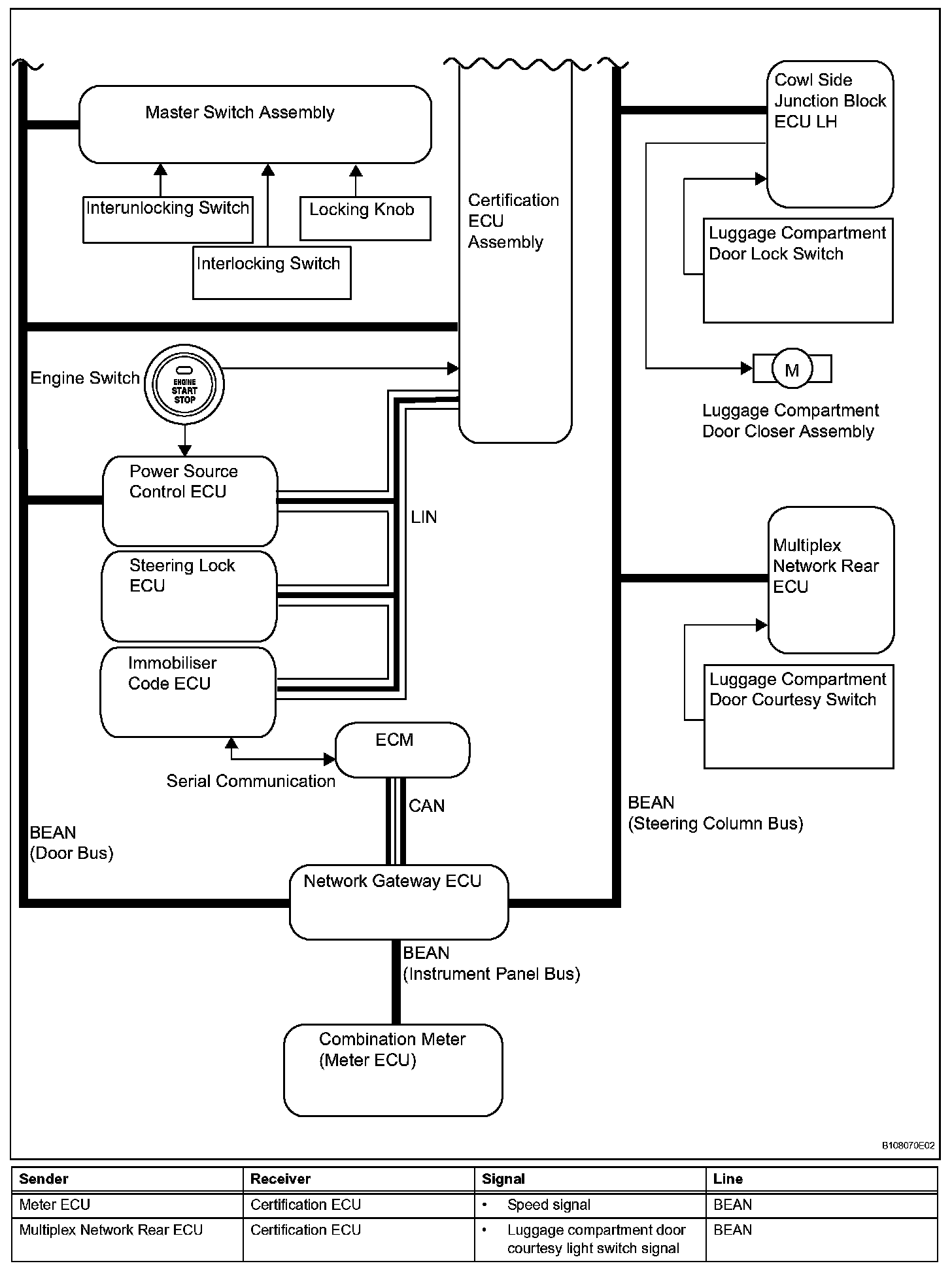
System Diagram (Part 2):
System Diagram (Part 3):
System Diagram (Part 4):
System Diagram (Part 5):
System Diagram (Part 6):
SYSTEM DIAGRAM
SYSTEM DESCRIPTION
CAUTION: If using a pacemaker, be sure to read the manual of the pacemaker before using the key, as the radio waves of the key may affect the pacemaker.
1. SMART ACCESS SYSTEM WITH PUSH-BUTTON START DESCRIPTION
a. In addition to conventional mechanical key and wireless door lock control functions, the entry and start system enables door locking/unlocking, steering lock releasing, engine starting and luggage compartment door opening without operating the key. The only requirement is that the key is in the user's possession.
- This system is controlled by the certification ECU. When the certification ECU detects the presence of the smart access system with push-button start in one of the detection areas, it identifies and checks the ID code, and outputs operation signals to the related ECU in accordance with their functions.
- The detection areas are formed by 4 oscillators and 4 antennas (4 door oscillators, 2 luggage compartment antennas, and 2 indoor antennas).
2. DETECTION AREA
a. Precautions for the entire system:
- Be sure to carry the key during inspection of the smart access system with push-button start.
- As weak radio waves are used to detect the key, the key detection area may decrease, or the key may not be detected correctly in the following situations:
a. The key battery is depleted.
b. Any facilities that generate strong radio waves, such as a TV tower, power plant, broadcast station or gas station, are located near the inspection site.
c. A wireless device, such as a cellular phone, is carried with the key.
d. The key is in contact with or covered with metal.
e. Another wireless door lock control function is operated near the vehicle.
f. The key is located near a device that generates high voltage or noise.
- The key may be difficult to operate for a reason relating to the vehicle body shape.
- The key may not be detected correctly if it is around the vehicle's windows, the door handle or center of the bumper even when it is in the detection area outside the vehicle.
- The key may not be detected correctly if it is on the instrument panel, rear package tray or floor, or in the glove box even when it is in the detection area inside the vehicle.
- The engine cannot be started even when the key is in the detection area inside the luggage compartment.
- The key may not operate if the key is not held properly.
- The smart access system with push-button start does not operate in the following conditions:
a. The smart access system with push-button start is canceled.
b. The key battery is completely depleted (the indicator does not blink when pushing any of the buttons on the key)
Part 1:
Part 2:
3. FUNCTION OF MAIN COMPONENTS
4. CONSTRUCTION AND OPERATION
a. Key
The key consists of a mechanical key, a transmitter function for the wireless door lock control and a transceiver for the smart access system with push-button start.
- The transceiver function for the smart access system with push-button start receives the signals from the oscillators and sends the ID code to the tuner.
- The transmitter function for the wireless door lock control has a LOCK switch, UNLOCK switch, LUGGAGE COMPARTMENT switch, PANIC switch.
- This mechanical key works for the driver door, luggage compartment door and glove box, but cannot start the engine.
A total of 7 keys can be registered.
b. Oscillator (each door oscillator, front and rear indoor antenna, luggage compartment inner antenna, luggage compartment outer antenna) Each oscillator transmits the request signal received from the certification ECU, and forms a key detection area to detect the presence of a key. The detection area formed by each door oscillator and luggage compartment outer antenna is approximately 0.7 to 1.0 m (2.3 to 3.3 ft.) from the outside handle of each door or the center of the rear bumper.
- The detection area of each door oscillator is formed by transmitting a request signal every 0.25 seconds while the engine switch is off and each door is locked. In this way, it detects the proximity of a key. During entry lock, the detection area is formed with the lock switch ON.
- The detection area of the luggage compartment outer antenna is formed when the power luggage door open switch is ON.
- The detection area of the indoor antenna (front and rear) is formed when the driver door is opened or closed, during start ignition, when a warning is activated, or when the lock switch is ON.
- The detection area of the luggage compartment inner antenna is formed when the luggage compartment door is closed or the luggage compartment open switch is pressed.
5. ENTRY FUNCTION OPERATION
Part 1:
Part 2:
a. The smart access system with push-button start has the following functions.
6. WIRELESS DOOR LOCK AND UNLOCK AND LUGGAGE COMPARTMENT OPEN FUNCTION
Push the LOCK/UNLOCK/PANIC/LUGGAGE COMPARTMENT switch on the key to operate each function.
7. ENTRY UNLOCK FUNCTION
a. The detection area is formed by communication between a door oscillator and tuner when the door is locked in order to detect access of the person carrying the key.
b. When the person carrying the key enters the detection area around the vehicle, the matching of the ID codes for a door oscillator and key will automatically be performed. After the matching is completed, the door will enter unlock standby mode.
c. In unlock standby mode, the antenna built into the outside handle starts sensing. If the outside handle is held (the back side of the handle is touched), the door unlock operation will be performed. At this time, the hazard warning light blinks twice and the wireless door lock buzzer sounds twice.
d. If any of the doors are not opened after a door unlock operation, all doors will automatically lock after 30 seconds.
8. ENTRY LOCK FUNCTION
a. After leaving the vehicle carrying the key, push the lock switch on the outside handle when all the doors are closed.
b. The certification ECU determines whether the key is located inside or outside of the cabin based on the information from a door oscillator and room oscillator. Then matching of the ID codes is performed.
c. When the matching result shows that the ID codes of the key and indoor antenna do not match and the ID codes of the key and door oscillator match, the door lock function will operate. At this time, the hazard warning lights blink once and the wireless door lock buzzer sounds once.
d. If the key is located inside of the cabin, the door lock function will not operate and the alarm buzzer (beep sound) will sound for 2 seconds.
9. ENTRY LUGGAGE COMPARTMENT OPEN FUNCTION
Stand in front of the luggage compartment with the key and push the power luggage door open switch to start the matching of the ID codes for the luggage compartment antenna (outer). If the ID codes match, luggage compartment door open operation will be performed.
10. PREVENTION OF KEY CONFINEMENT FUNCTION
a. If you attempt to lock the door through keyless operation (move the lock knob to the lock position and then close the door) with the key in the cabin, the system determines that the key is located in the cabin and unlocks the door.
b. If the luggage compartment is closed with the key in it, the alarm will sound and the luggage compartment can be opened only when all the doors are locked in order to prevent key confinement in the vehicle.
11. ENTRY ILLUMINATION FUNCTION
When a person carrying the key enters the detection area, the door will enter unlock standby mode and the front map light and door mirror foot light will illuminate.
HINT: The entry illumination function operates when the key enters the vehicle exterior detection area from out of the detection area. If the key remains in the detection area for 3 seconds or more, the illumination function does not operate.
12. MEMORY CALL FUNCTION
When the engine switch is off and the driver door courtesy light is off, opening the door will operate the memory call function (the door will move to a previously recorded driving position). Using the key, memory call, key registration and key cancellation can be performed.
13. WARNING FUNCTION
a. General
When any of the situations occur, the smart access system with push-button start causes the certification ECU to sound the buzzer in the combination meter and the wireless door lock buzzer, and illuminates the combination meter's multi-information display in order to alert the driver.
b. Situation A
Part 1:
Part 2:
There are 2 patterns for situation A.
Pattern 1: In situation A, the door is opened and the user tries to leave the vehicle.
Pattern 2: Then the user holds the key and tries to move away from the vehicle.
In these situations, the given control is performed.
c. Situation B
Part 1:
Part 2:
There are 3 patterns for situation B.
Pattern 1: In situation B, the door is opened and the user tries to leave the vehicle.
Pattern 2: Then the user holds the key and tries to move away from the vehicle.
Pattern 3: Then the user tries to use the entry lock and presses the lock switch.
In these situations, the given control is performed.
d. Situation C
In this situation, the given control is performed.
Part 1:
Part 2:
e. Situation D
In this situation, the given control is performed.
f. Situation E
In this situation, the given control is performed.
g. Situation F
In this situation, the given control is performed.
14. BATTERY SAVING
a. Vehicle Battery Saving Function In the smart access system with push-button start, signals are emitted outside of the vehicle at a prescribed interval (0.25 seconds) when the doors are locked. Therefore, the vehicle battery could be drained if the vehicle remains parked for a long time. For this reason, the controls listed are affected.
Reinstatement Conditions
- A wireless door lock control signal (lock, unlock) is input and the ID matches.
- A user carries the key and pushes a lock switch on an outside door handle.
- A door is locked or unlocked by the mechanical key.
b. Key Battery and Vehicle Battery Saving Function In the smart access system with push-button start, if the key is constantly located with in the vehicle exterior detection area of the doors, the system maintains periodic communication with the key. Therefore, if the vehicle remains parked in that state for a long time, the key battery and the vehicle battery could be drained. For this reason, if this state continues longer than 10 minutes, the smart access system with push-button start automatically becomes deactivated.
Reinstatement Conditions
- A wireless door lock control signal (lock, unlock) is input and the ID code matches.
- A user carries the key and pushes a lock switch on an outside handle.
- A door is locked or unlocked by the mechanical key.