Curiosii for ever!: Car repair manuals for everyone.

Only Wireless Control Function Is Inoperative

ONLY WIRELESS CONTROL FUNCTION IS INOPERATIVE

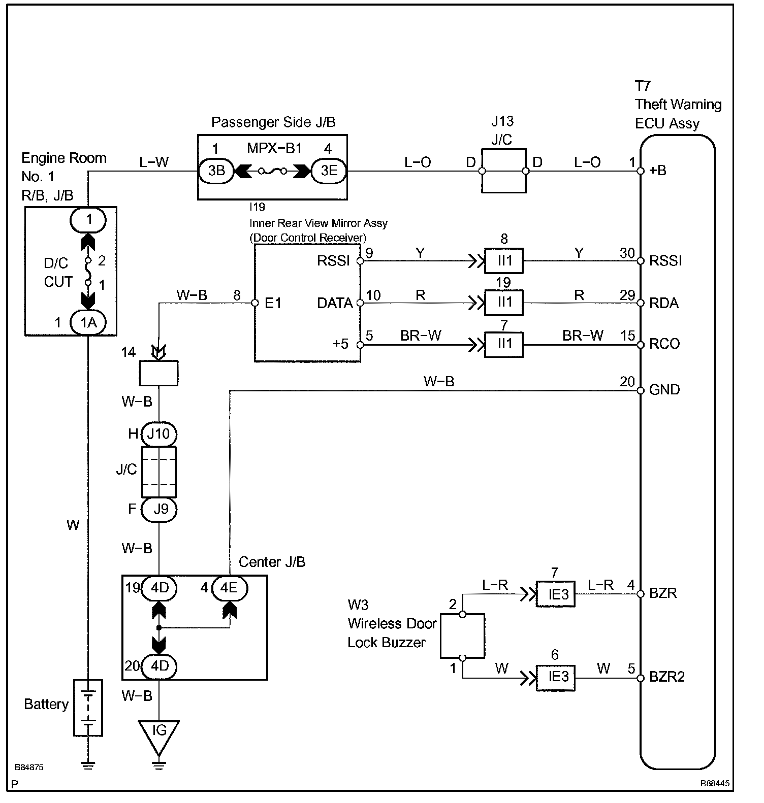
CIRCUIT DESCRIPTION


The signal from the transmitter is input to the theft warning ECU through the RDA line. The status of the RDA and RSSI lines are diagnosed by the theft warning ECU. If the wireless door lock control system fails, check for DTCs to confirm if the cause is the RDA and/or RSSI line.

Wiring Diagram:






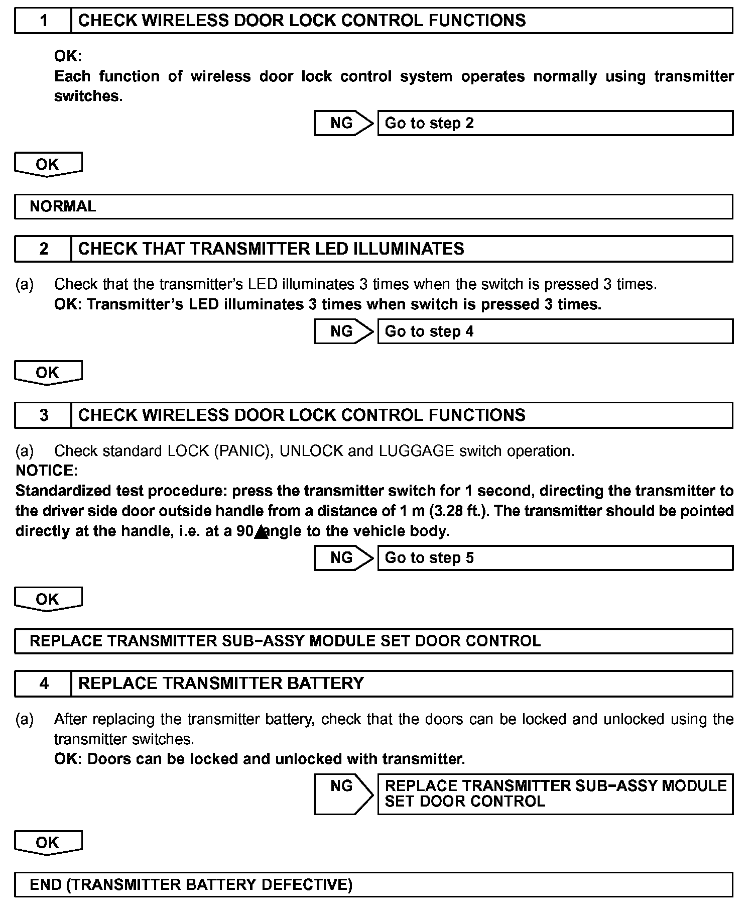
Step 1-4:




Step 5-6:




Step 7:




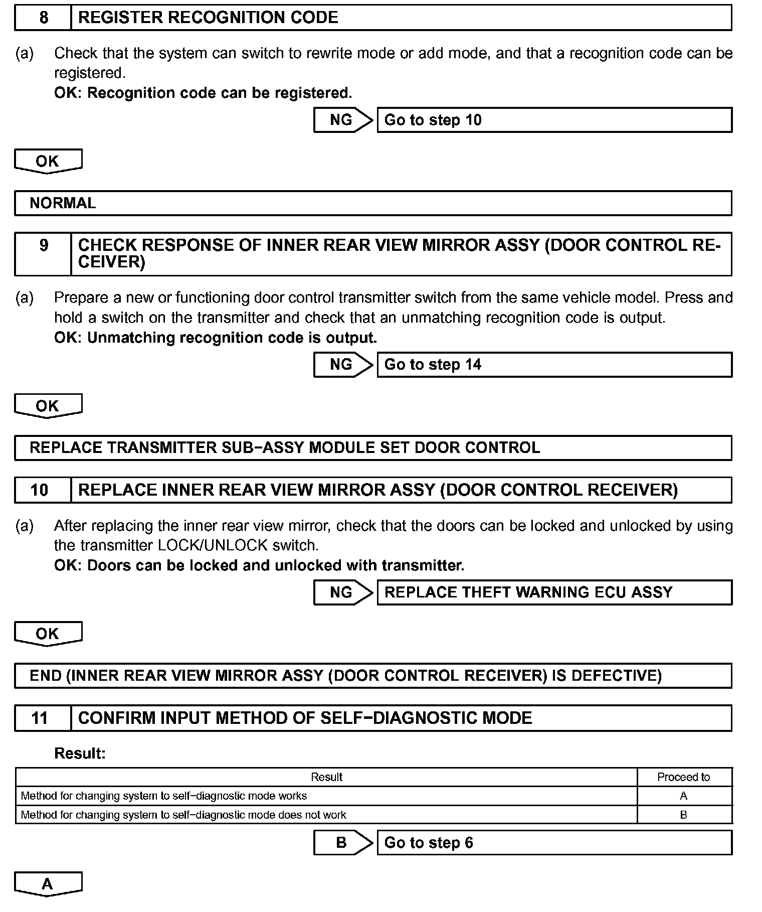
Step 8-11:




Step 12-13:




Step 14:




INSPECTION PROCEDURE