Curiosii for ever!: Car repair manuals for everyone.

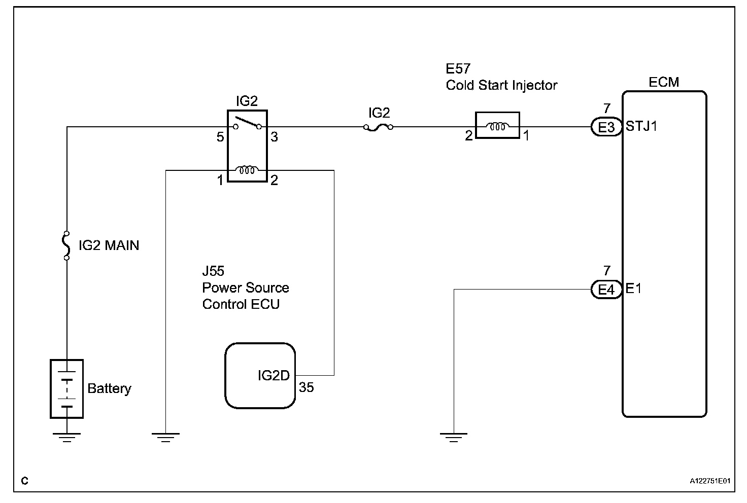
Cold Start Injector Circuit

Cold Start Injector Circuit

DESCRIPTION


The cold start injector is attached to the intake air surge tank and is designed to improve startability when the engine is cold. It operates when the engine coolant temperature is -12 degrees C or less, and the starter signal is ON.

Wiring Diagram:






Step 1-2:




Step 3:




INSPECTION PROCEDURE