Curiosii for ever!: Car repair manuals for everyone.

CAN Communication System

TERMINALS OF ECU

HINT: This section describes the standard CAN values for all CAN related components.

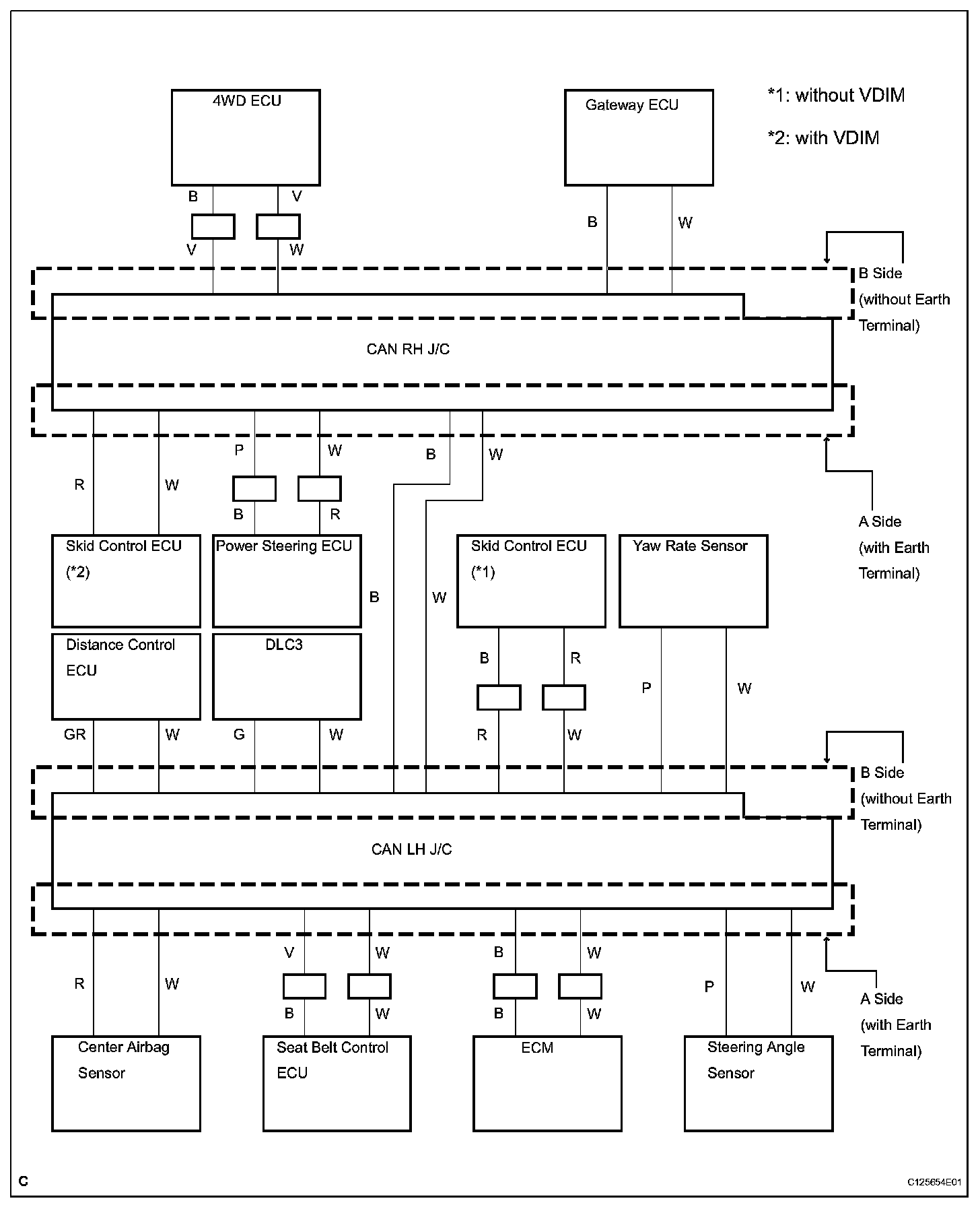
1. CAN J/C (CAN LH J/C, CAN RH J/C)

HINT:
- The connectors connected to the CAN J/C can be distinguished by the colors of the bus lines and the connecting side of the junction connector.
- The connectors can be connected to any terminals on the same side.













a. CAN LH J/C










b. CAN RH J/C







c. The terminals on connectors for the CAN J/C




d. Wiring diagram for identifying CAN J/C connectors

2. DLC3







a. Measure the resistance according to the value(s) in the table.

3. SKID CONTROL ECU (with VDIM)







a. Measure the resistance according to the value(s) in the table.

4. SKID CONTROL ECU WITH ACTUATOR (without VDIM)







a. Measure the resistance according to the value(s) in the table.

5. STEERING ANGLE SENSOR







a. Measure the resistance according to the value(s) in the table.

6. YAW RATE SENSOR







a. Measure the resistance according to the value(s) in the table.

7. DISTANCE CONTROL ECU







a. Measure the resistance according to the value(s) in the table.

8. SEAT BELT CONTROL ECU










a. Measure the resistance according to the value(s) in the table.

9. 4WD CONTROL ECU







a. Measure the resistance according to the value(s) in the table.

10. POWER STEERING ECU







a. Measure the resistance according to the value(s) in the table.

11. CENTER AIRBAG SENSOR







a. Measure the resistance according to the value(s) in the table.

12. ECM







a. Measure the resistance according to the value(s) in the table.







b. Measure the resistance according to the value(s) in the table.

13. GATEWAY ECU







a. Measure the resistance according to the value(s) in the table.







b. Measure the resistance according to the value(s) in the table.