Curiosii for ever!: Car repair manuals for everyone.

Fuse Block

Engine Room R/B No.1, J/B No.1 - Near The Battery:



Engine Room R/B No.2, J/B No.2-Engine Compartment:



Cowl Side J/B LH-Cowl Side Left:



Cowl Side J/B LH-Cowl Side Left:



Cowl Side J/B LH-Cowl Side Left:



Cowl Side J/B RH-Cowl Side Right:



Cowl Side J/B RH-Cowl Side Right:



Cowl Side J/B RH-Cowl Side Right:



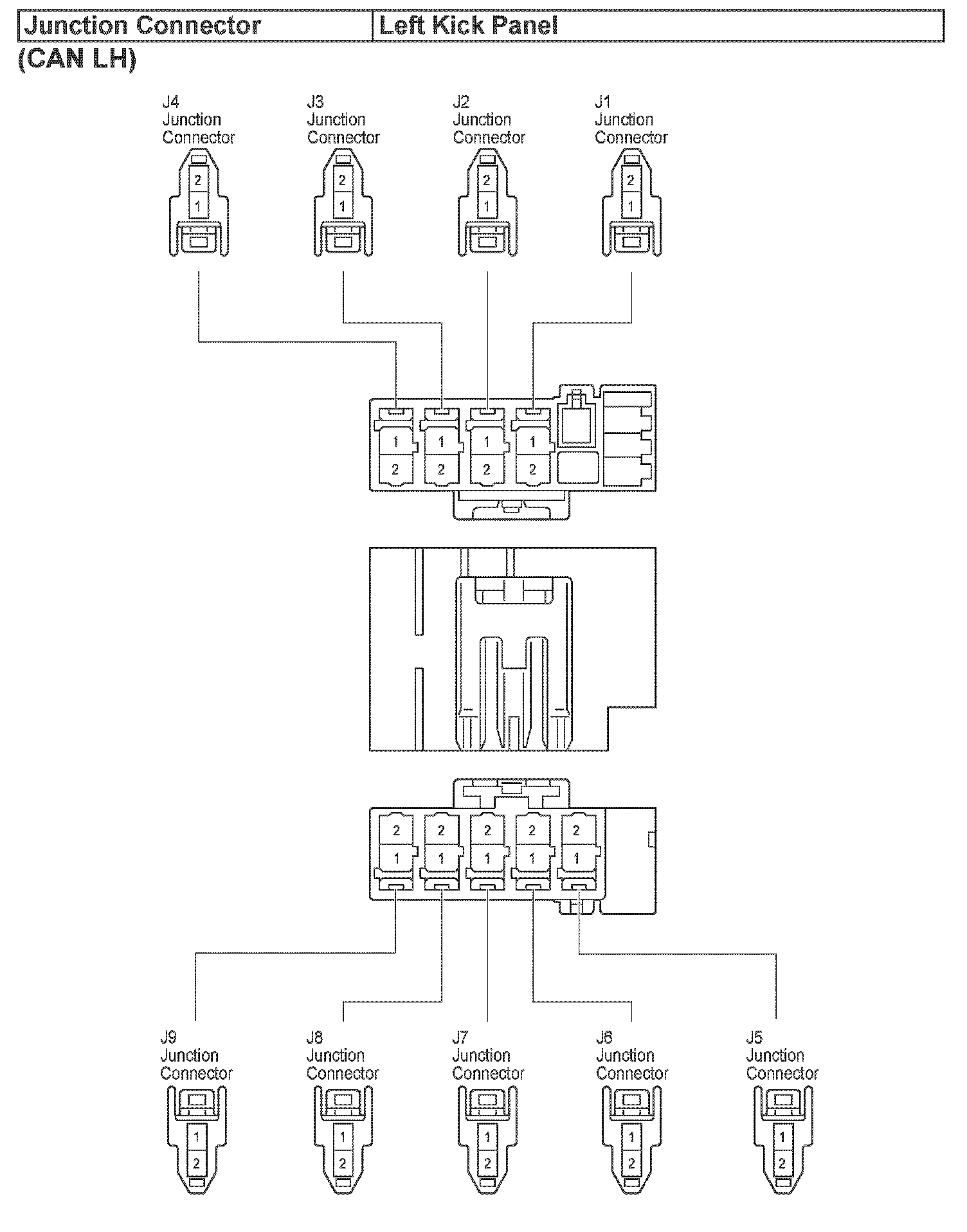
Junction Connector-Left Kick Panel:



Junction Connector-Right Kick Panel: