Curiosii for ever!: Car repair manuals for everyone.

IACV Control Circuit

IACV Control Circuit

DESCRIPTION

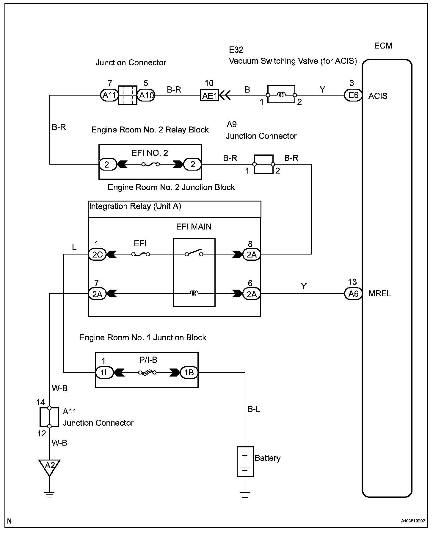
IACV Control Circuit:




This circuit opens and closes the Intake Air Control Valve (IACV) in response to the engine load in order to increase the intake efficiency (ACIS: Acoustic Control Induction System).
When the engine speed is 4,700 rpm or more and the throttle valve opening angle is 60 degrees or more, the IACV is open (VSV: OFF). At all other times, the IACV is closed (VSV: ON).

Wiring Diagram:






Step 1-3:




Step 4-5:




Step 5(Continued)-6:




INSPECTION PROCEDURE