Curiosii for ever!
: Car repair manuals for everyone.
Home
>>
Lexus
>>
2006
>>
GS 430 V8-4.3L (3UZ-FE)
>>
Repair and Diagnosis
>>
Diagrams
>>
Electrical Diagrams
>>
Keyless Entry
>>
System Diagram
>>
Smart Access System With Push-Button Start
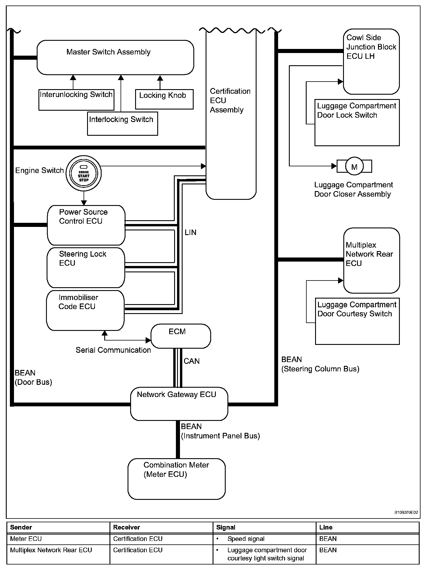
Smart Access System With Push-Button Start
System Diagram (Part 1):
System Diagram (Part 2):
System Diagram (Part 3):
System Diagram (Part 4):
System Diagram (Part 5):
System Diagram (Part 6):