Curiosii for ever!: Car repair manuals for everyone.

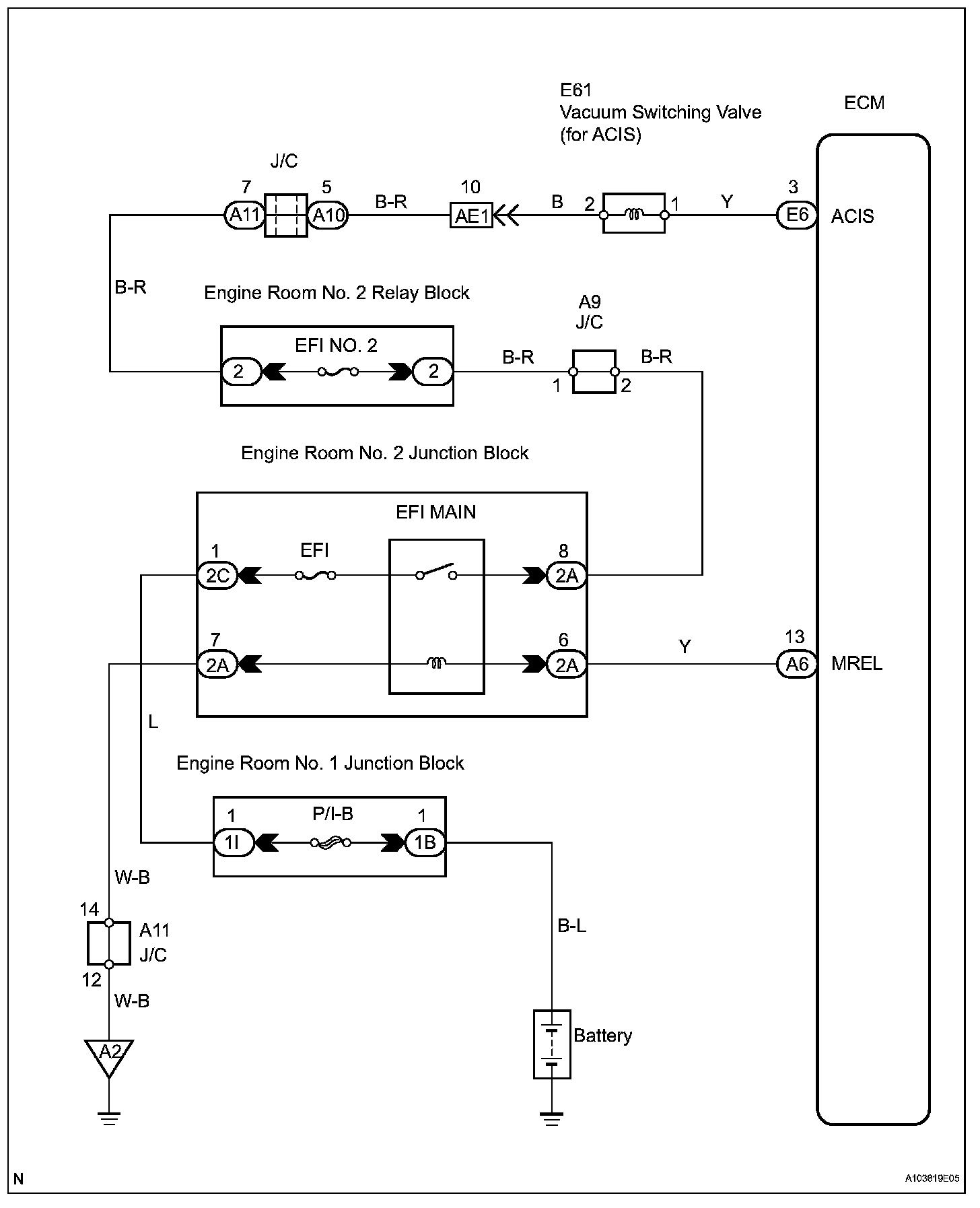
ACIS Control Circuit

ACIS Control Circuit

DESCRIPTION




When the Intake Air Control Valve (IACV) opens and closes, the ACIS control circuit causes the engine load intake efficiency to increase. When the engine is running at 2,450 to 4,100 rpm and the throttle valve opening angle is 30 degrees or more, current flows through the ACIS control circuit and the IACV closes. For all other situations, current does not flow through the ECM and the IACV is open.

Wiring Diagram:






Step 1-2:




Step 3:




INSPECTION PROCEDURE