Curiosii for ever!: Car repair manuals for everyone.

Climate Control System Does Not Operate On Driver Side

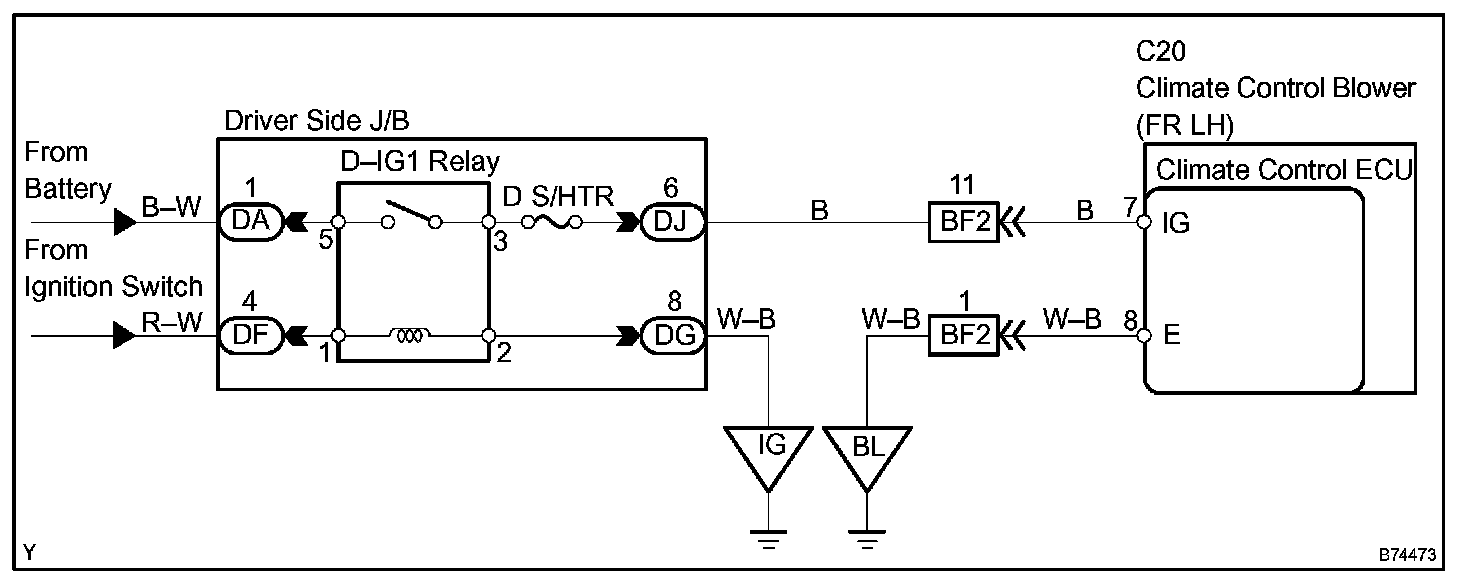
CLIMATE CONTROL SYSTEM DOES NOT OPERATE ON DRIVER SIDE

CIRCUIT DESCRIPTION

If the climate control seat does not operate, the seat climate control blower (climate control ECU) or the wire harness may be malfunctioning.

Wiring Diagram:






Step 1 - 2:




Step 3 - 4:




Step 5 - 6:




Step 7:




INSPECTION PROCEDURE