Curiosii for ever!: Car repair manuals for everyone.

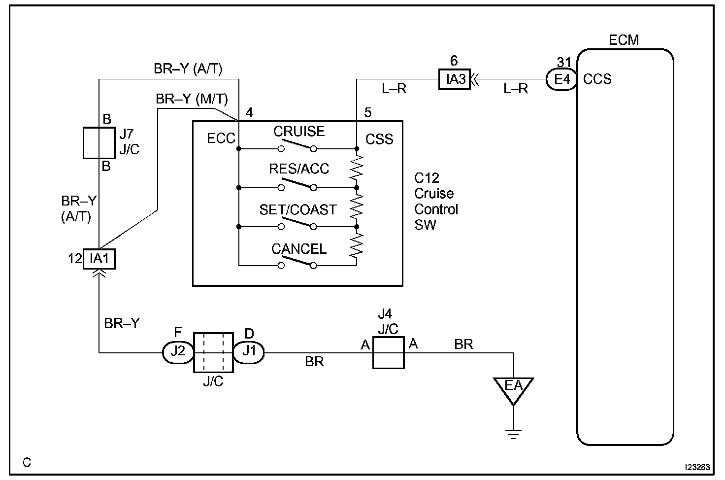
Control Switch Circuit (Cruise Control Switch)

Cruise Control Switch Circuit

CIRCUIT DESCRIPTION

This circuit carries the SET/COAST, RESUME/ACCEL and CANCEL signal (each voltage) to the ECM.

Wiring Diagram:






Step 1:




Step 2:




Step 3 - 4:




Step 5:




INSPECTION PROCEDURE