Curiosii for ever!: Car repair manuals for everyone.

Component Tests and General Diagnostics

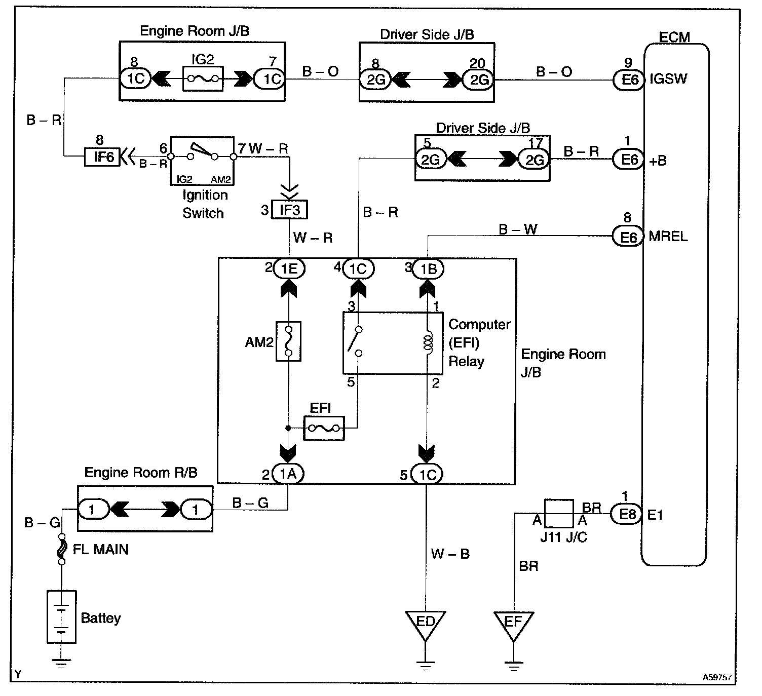
CIRCUIT DESCRIPTION

When the ignition switch is turned ON, battery positive voltage is applied to terminal IGSW of the ECM and the Computer relay (Marking: EFI) control circuit in the ECM sends a signal to terminal MREL of the ECM switching on the Computer relay.

This signal causes current to flow to the coil, closing the contacts of the Computer relay and supplying power to terminal +B of the ECM.

If the ignition switch is turned off, the ECM continues to switch on the Computer relay for a maximum of 2 seconds for the initial setting of the IAC valve.

Wiring Diagram:






Step 1 - 3:




Step 4 - 6:




Step 7 - 9:




INSPECTION PROCEDURE