Curiosii for ever!
: Car repair manuals for everyone.
Home
>>
Lexus
>>
2001
>>
LS 430 V8-4.3L (3UZ-FE)
>>
Repair and Diagnosis
>>
Powertrain Management
>>
Relays and Modules - Powertrain Management
>>
Relays and Modules - Computers and Control Systems
>>
Body Control Module
>>
Testing and Inspection
>>
Component Tests and General Diagnostics
>>
Body No. 4 Control System
>>
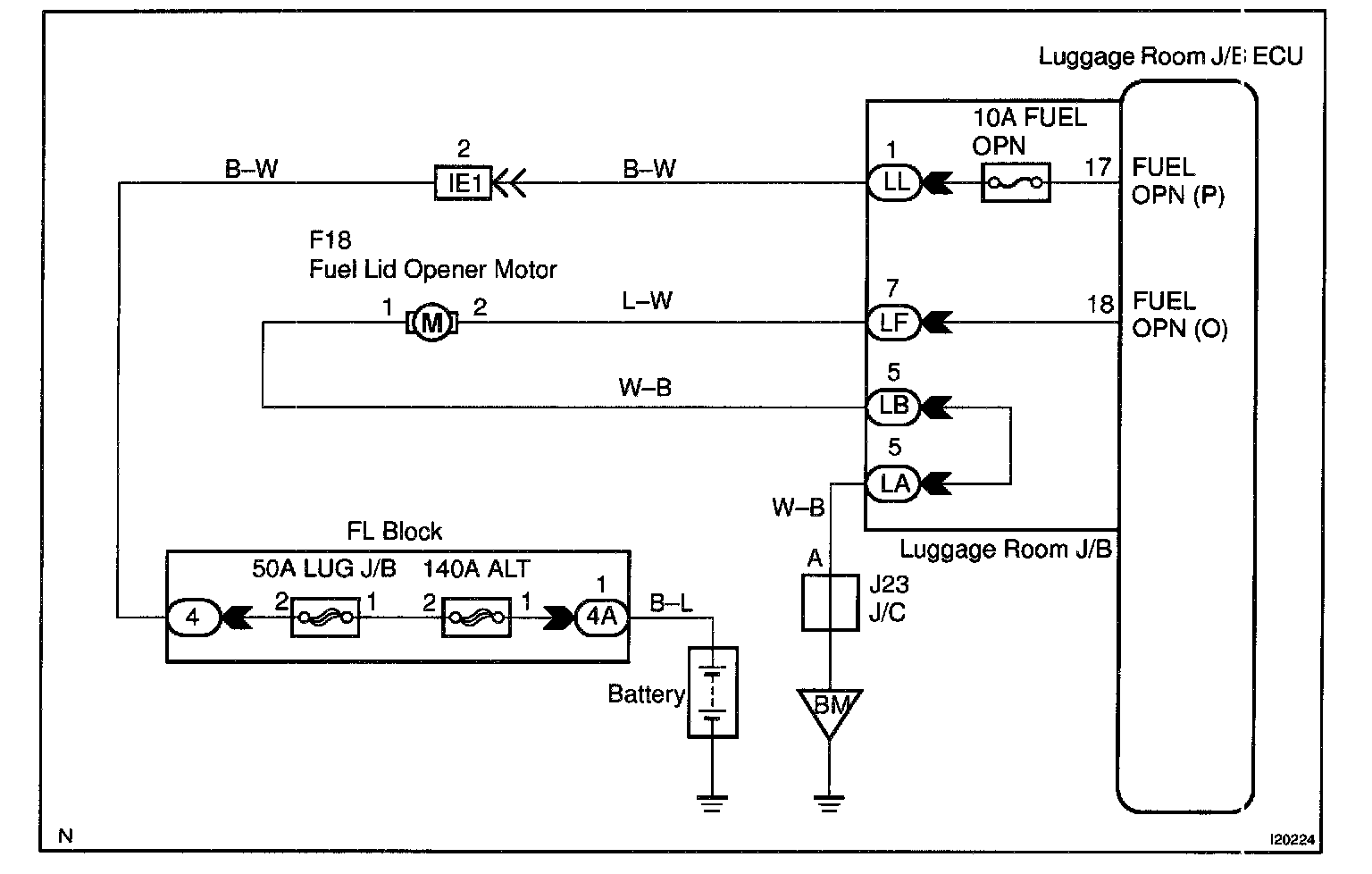
Fuel Lid Opener Motor Circuit
Fuel Lid Opener Motor Circuit
CIRCUIT DESCRIPTION
This circuit opens the fuel lid when the ECU sends signals to the fuel lid opener switch.
Wiring Diagram:
Steps 1 - 4:
INSPECTION PROCEDURE