Curiosii for ever!: Car repair manuals for everyone.

Ignition Switch Power Source Circuit

CIRCUIT DESCRIPTION

When the ignition switch is turned to the ACC position, battery positive voltage is applied to the terminal ACC of the ECU.

Also, if the ignition switch is turned to the ON position, battery positive voltage is applied to the terminals ACC and IG of the ECU.

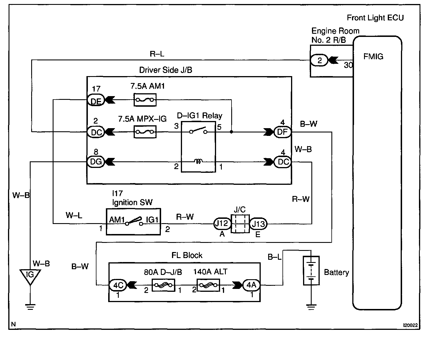
Wiring Diagram:






Steps 1 - 3:




INSPECTION PROCEDURE