Curiosii for ever!: Car repair manuals for everyone.

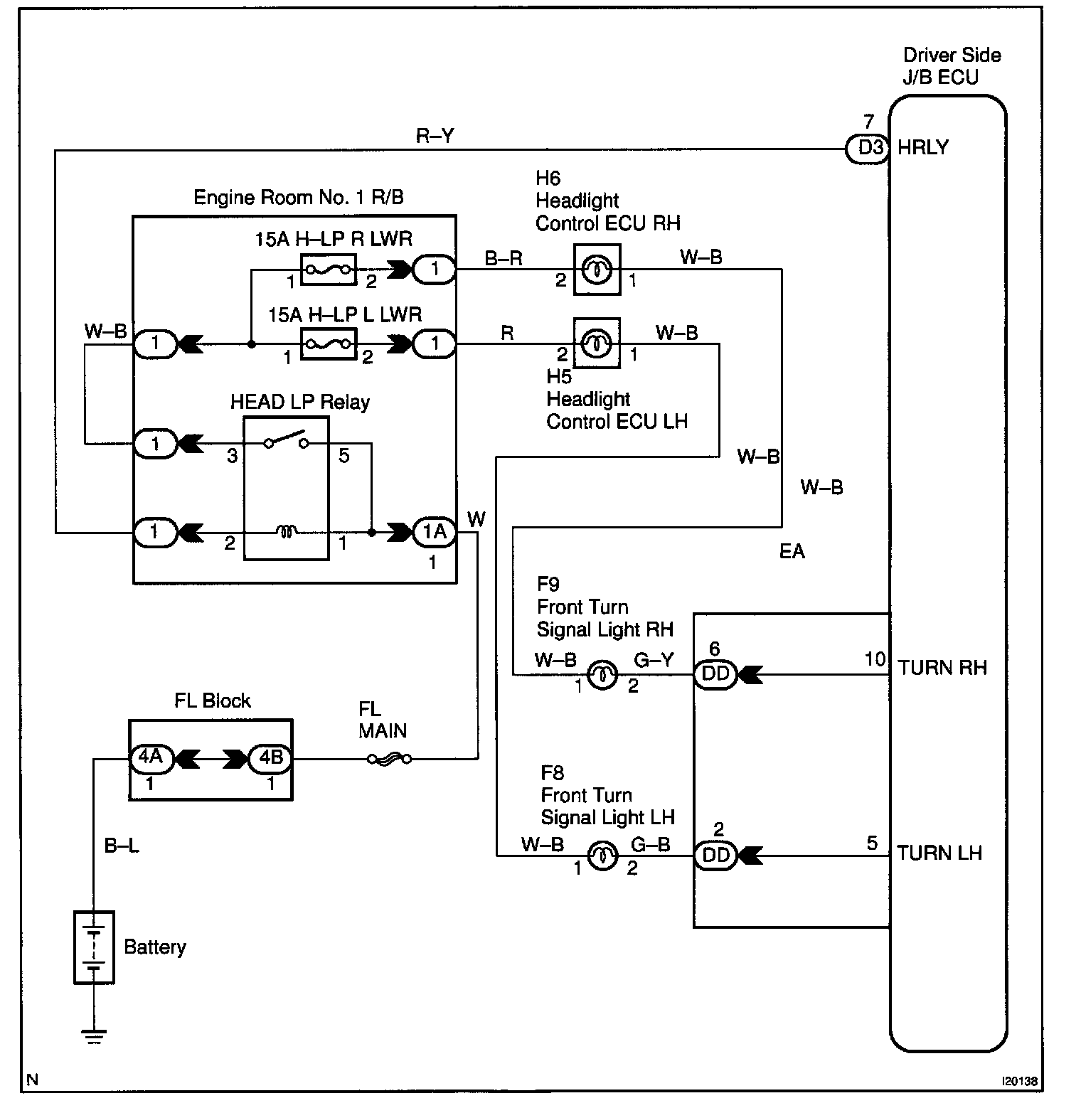
Turn Signal Light Circuit

CIRCUIT DESCRIPTION

Receiving the signal of the turn signal switch from the Driver side J/B ECU, the Drier side J/B ECU makes the turn signal light come on.

Drive Side J/B ECU activates the flasher relay while the theft deterrent system gives the warning and lights the turn signal light and the hazard warning light.

Wiring Diagram:






Steps 1 - 3:




INSPECTION PROCEDURE

HINT: In case of using the LEXUS hand-held tester, start the inspection from step 1 and in case of not using the LEXUS hand-held tester, start from step 2.