Curiosii for ever!: Car repair manuals for everyone.

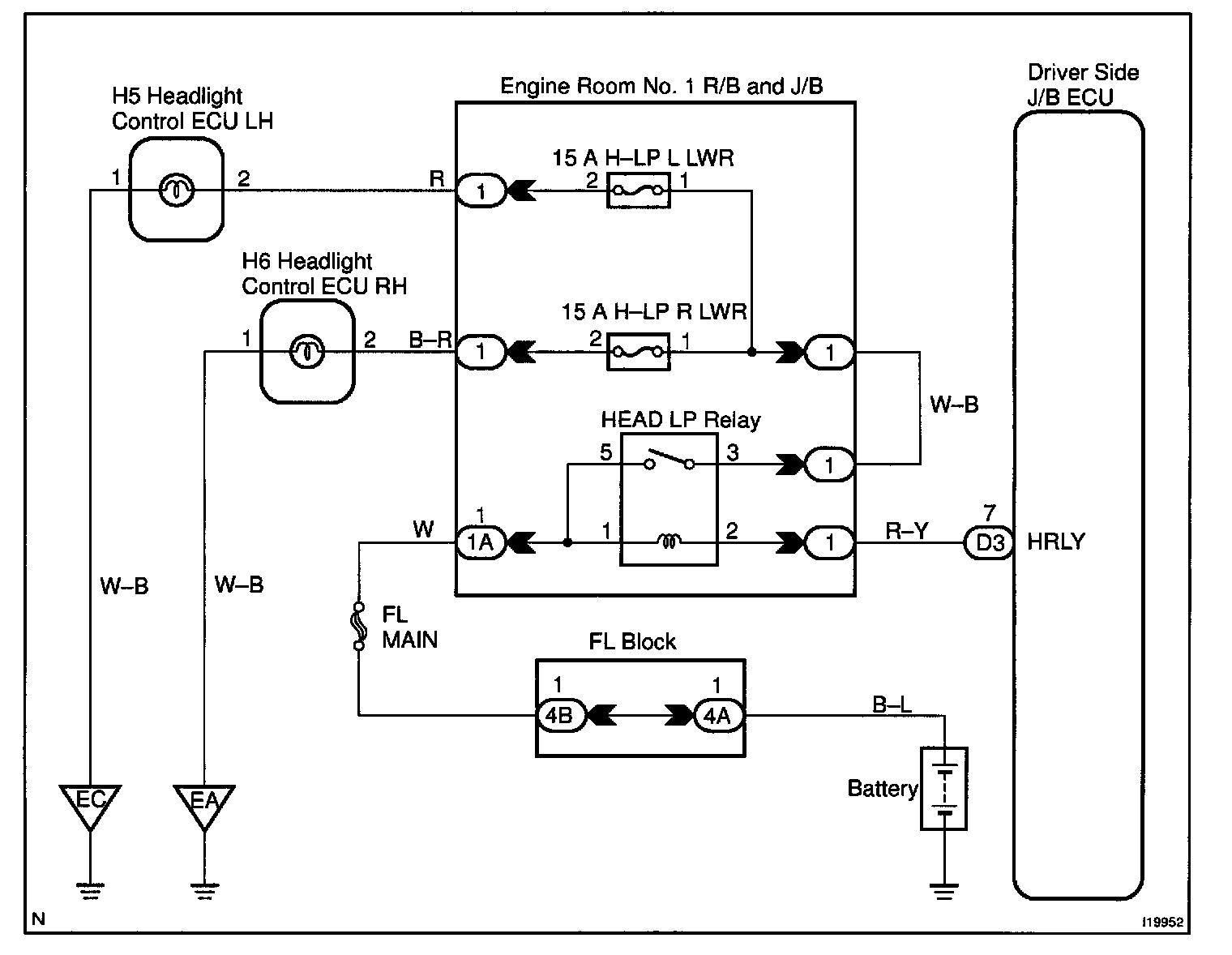
Headlight Relay Circuit

CIRCUIT DESCRIPTION

Headlight relay becomes "ON" by operating the headlight switch.

When the theft deterrent system is activated, it causes the ECU to turn the headlight relay ON and OFF repeatedly at approximately 0.25 sec. intervals to flash the headlights.

In this condition, if any of the following operations is done, the ECU turns the headlight relay off to stop the headlight flashing:
- Unlock the driver door with a key.
- Turn the ignition switch to ACC or ON position.
- Unlock the doors with the wireless door lock control system. Wait for approximately 30 seconds.

Wiring Diagram:






Steps 1 - 3:




INSPECTION PROCEDURE

HINT: In case of using the LEXUS hand-held tester, start the inspection from step 1 and in case of not using the LEXUS hand-held tester, start from step 2.