Curiosii for ever!: Car repair manuals for everyone.

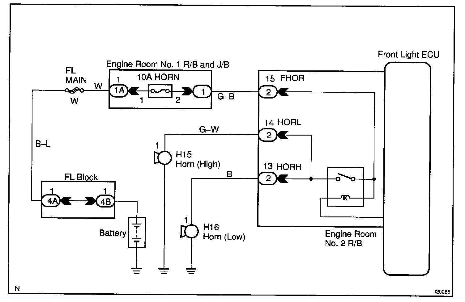
Horn Circuit

CIRCUIT DESCRIPTION

The horn is connected to the front light ECU and activated by the front light ECU during warning of the theft deterrent system.

When the theft deterrent system is activated, it causes the ECU to turn the horn relay ON and OFF repeatedly at approximately 0.4 sec. intervals.

In this condition, if any of the following operations is done, in the ECU turn the horn relay off to stop, thus horns from blowing:
- Unlock the front driver door with key.
- Turn the ignition switch to ACC or ON position.
- Unlock the doors with the wireless door lock control system. Wait for approximately 30 seconds.

Wiring Diagram:






Steps 1 - 3:




Steps 4 - 5:




INSPECTION PROCEDURE