Curiosii for ever!
: Car repair manuals for everyone.
Home
>>
Lexus
>>
2001
>>
IS 300 L6-3.0L (2JZ-GE)
>>
Repair and Diagnosis
>>
Powertrain Management
>>
Computers and Control Systems
>>
Relays and Modules - Computers and Control Systems
>>
Body Control Module
>>
Testing and Inspection
>>
Component Tests and General Diagnostics
>>
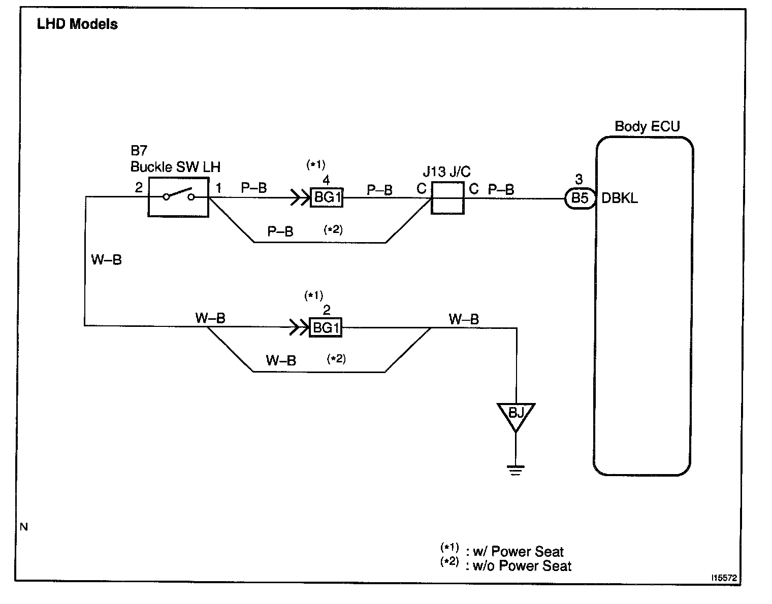
Driver Buckle Switch Circuit
Driver Buckle Switch Circuit
Wiring Diagram:
Steps 1 - 3:
INSPECTION PROCEDURE
HINT:
In case of using the hand-held tester, start the inspection from step 1 and in case of not using the hand-held tester, start from step 2.