Curiosii for ever!
: Car repair manuals for everyone.
Home
>>
Lexus
>>
2001
>>
GS 430 V8-4.3L (3UZ-FE)
>>
Repair and Diagnosis
>>
Powertrain Management
>>
Computers and Control Systems
>>
Relays and Modules - Computers and Control Systems
>>
Body Control Module
>>
Testing and Inspection
>>
Component Tests and General Diagnostics
>>
PWS Circuit
PWS Circuit
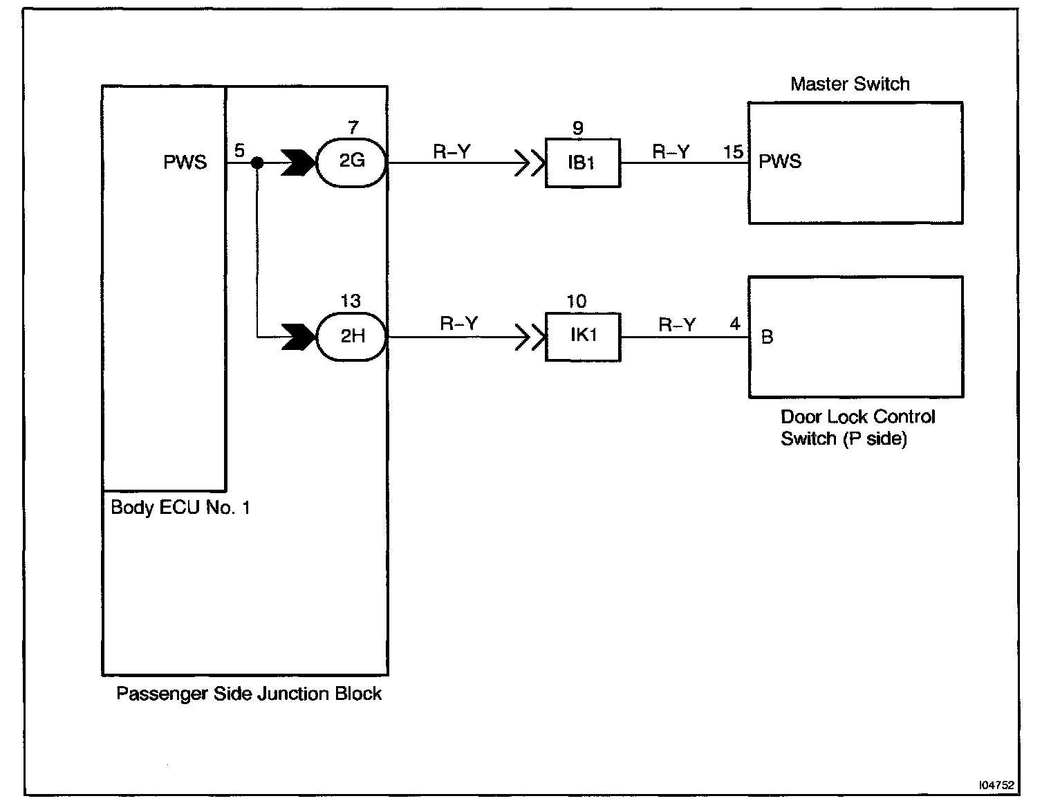
Body No.1 Control System / PWS Circuit
CIRCUIT DESCRIPTION
This circuit is the power source of the master switch for the driver's door and the door lock switch for the passenger's doors.
Wiring Diagram:
Step 1:
INSPECTION PROCEDURE