Curiosii for ever!
: Car repair manuals for everyone.
Home
>>
Lexus
>>
2001
>>
GS 430 V8-4.3L (3UZ-FE)
>>
Repair and Diagnosis
>>
Powertrain Management
>>
Computers and Control Systems
>>
Body Control Module
>>
Testing and Inspection
>>
Initial Inspection and Diagnostic Overview
>>
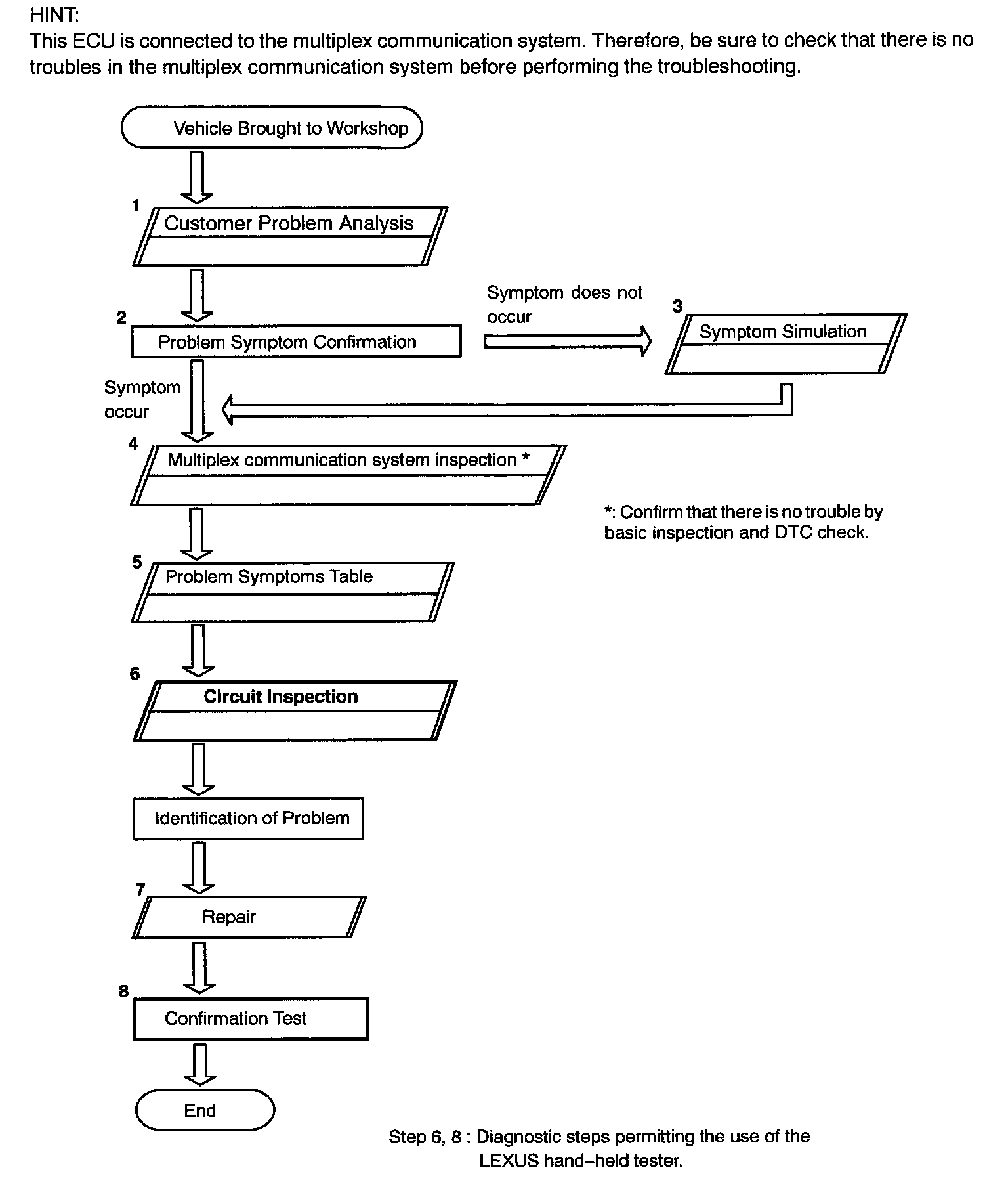
How To Proceed With Troubleshooting
>>
Body No. 1 Control System
Body No. 1 Control System