Wireless Door Lock Tuner Circuit
Body No.1 Control System / Wireless Door Lock Tuner CircuitCIRCUIT DESCRIPTION
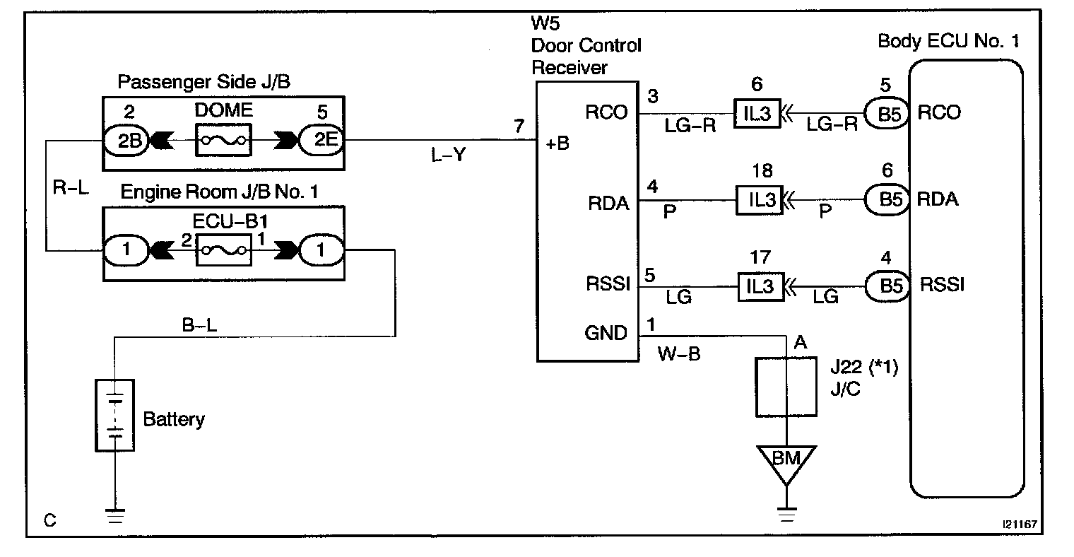
The pressure of magnetic wave signals which is sent from the transmitter is checked in RSSI line.
The RCO line is used to transmit the signals which control power supply of the transmitter.
Wiring Diagram:
Steps 1 - 3:
INSPECTION PROCEDURE