Curiosii for ever!: Car repair manuals for everyone.

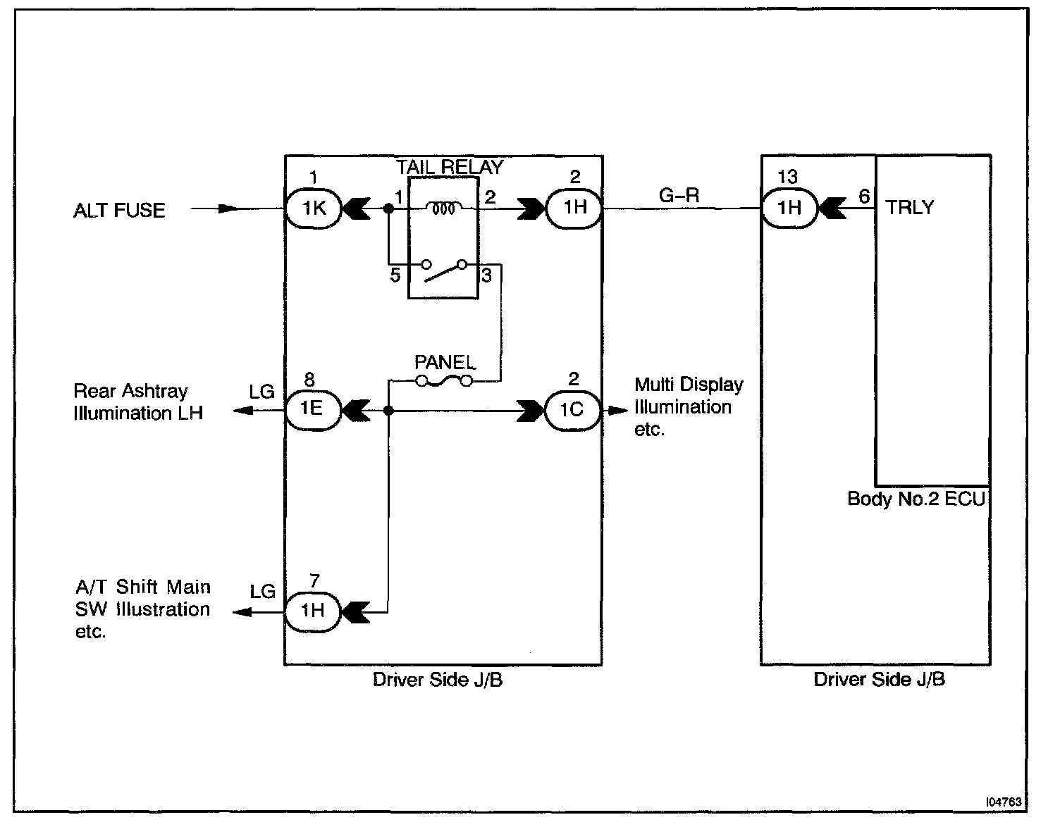
Taillight Relay Circuit

Body No.2 Control System / Taillight Relay Circuit

CIRCUIT DESCRIPTION
Taillight relay will be "ON" by operating the tail light switch. The transistor which activates the tail light relay has two sorts: one activates by the tail light switch for fail safe and the other activates by CPU.

Wiring Diagram:






Steps 1 - 3:




INSPECTION PROCEDURE

HINT: In case of using the LEXUS hand-held tester, start the inspection from step 1 and in case of not using the LEXUS hand-held tester, start from step 2.