Curiosii for ever!
: Car repair manuals for everyone.
Home
>>
Lexus
>>
2001
>>
GS 430 V8-4.3L (3UZ-FE)
>>
Repair and Diagnosis
>>
Body and Frame
>>
Body Control Systems
>>
Testing and Inspection
>>
Initial Inspection and Diagnostic Overview
>>
Driver Door Control System
>>
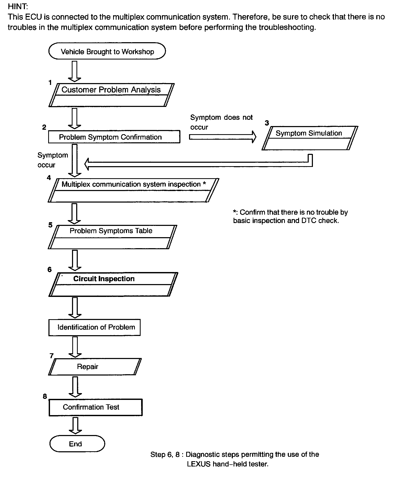
How To Proceed With Troubleshooting
How To Proceed With Troubleshooting