Curiosii for ever!: Car repair manuals for everyone.

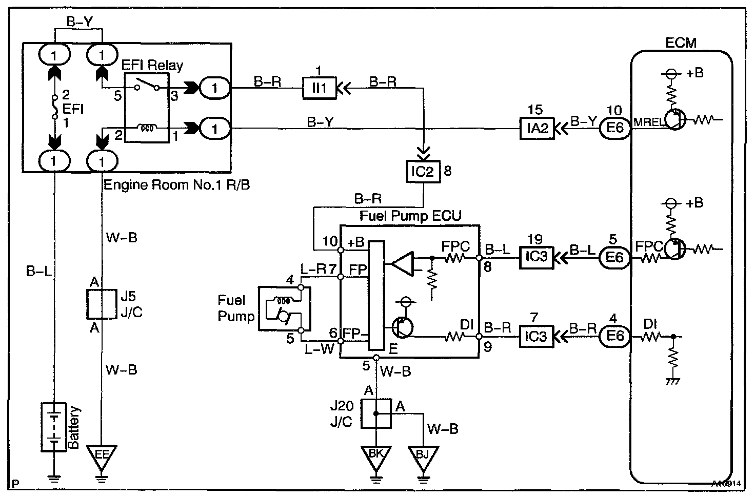
Fuel Pump Control Circuit

Fuel Pump Control Circuit

CIRCUIT DESCRIPTION
The fuel pump speed is controlled at 3 steps (high speed, medium speed, low speed) by the condition of the engine (starting, idling, light load, heavy load), when the engine starts (STA ON) or heavy loads with engine high speed, the ECM sends a Hi signal (about 3.8 V) to the fuel pump ECU (FPC terminal). The fuel pump ECU then outputs Hi voltage (battery positive voltage) to the fuel pump so that the fuel pump operates at high speed.

When the heavy loads with engine low speed, the ECM sends a Mid signal (about 2.5 V) to the fuel pump ECU (FPC terminal).

The fuel pump ECU then outputs Mid voltage (about 10 V) to the fuel pump so that the fuel pump operates at medium speed.

When the idling or light loads, the ECM sends a Low signal (about 1.3 V) to the fuel pump ECU (FPC terminal).

The fuel pump ECU then outputs Low voltage (about 8.5 V) to the fuel pump so that the fuel pump operates at low speed.

Wiring Diagram:






Step 1:




Steps 2 - 4:




Steps 4 (Continued) - 7:




INSPECTION PROCEDURE