Curiosii for ever!: Car repair manuals for everyone.

ECM Power Source Circuit

ECM Power Source Circuit

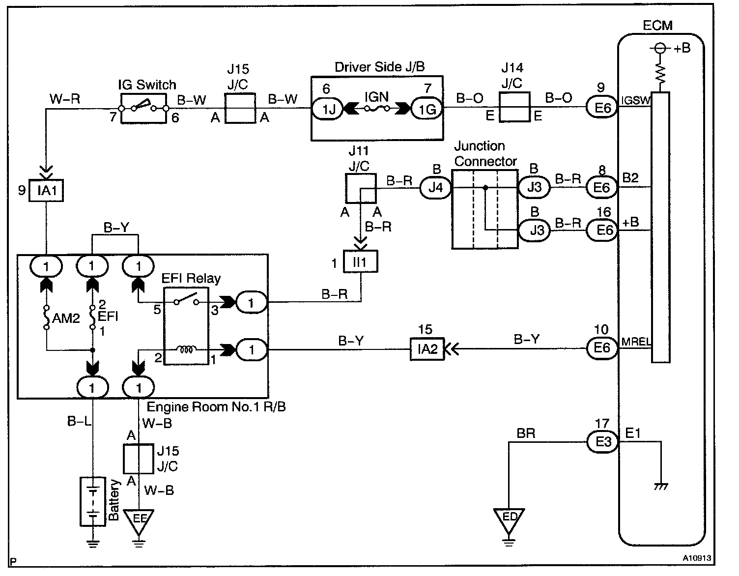
CIRCUIT DESCRIPTION
When the ignition switch is turned ON, battery positive voltage is applied to terminal IGSW of the ECM and the EFI main relay (Marking: EFI) control circuit in the ECM sends a signal to terminal MREL of the ECM switching on the EFI main relay.

This signal causes current to flow to the coil, closing the contacts of the EFI main relay and supplying power to terminals +B and B2 of the ECM.

Wiring Diagram:






Steps 1 - 3:




Steps 4 - 6:




Steps 7 - 9:




INSPECTION PROCEDURE