Curiosii for ever!
: Car repair manuals for everyone.
Home
>>
Lexus
>>
2001
>>
GS 300 L6-3.0L (2JZ-GE)
>>
Repair and Diagnosis
>>
Body and Frame
>>
Mirrors
>>
Memory Positioning Systems
>>
Testing and Inspection
>>
Power Seat Control System
>>
Component Tests and General Diagnostics
>>
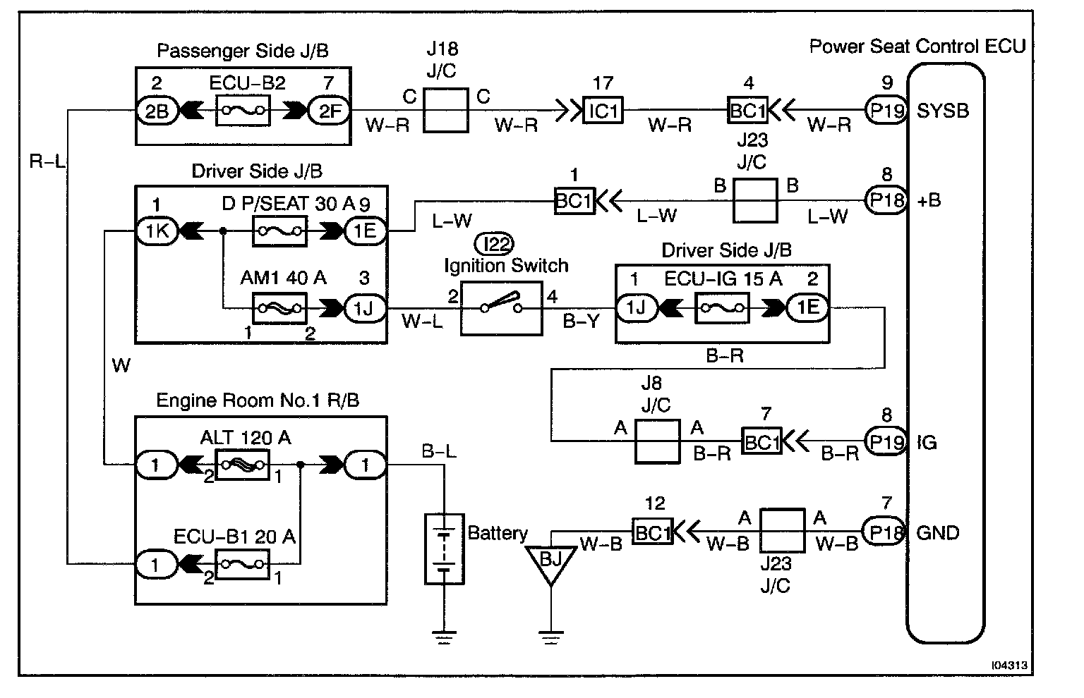
ECU Power Source Circuit
ECU Power Source Circuit
Wiring Diagram:
Steps 1 - 2:
Steps 3 - 4:
Step 5:
INSPECTION PROCEDURE