Curiosii for ever!
: Car repair manuals for everyone.
Home
>>
Lexus
>>
2000
>>
SC 400 V8-4.0L (1UZ-FE)
>>
Repair and Diagnosis
>>
Relays and Modules
>>
Relays and Modules - Brakes and Traction Control
>>
Electronic Brake Control Module
>>
Testing and Inspection
>>
Tc Terminal Circuit
>>
ABS W/Traction Control (TRAC)
ABS W/Traction Control (TRAC)
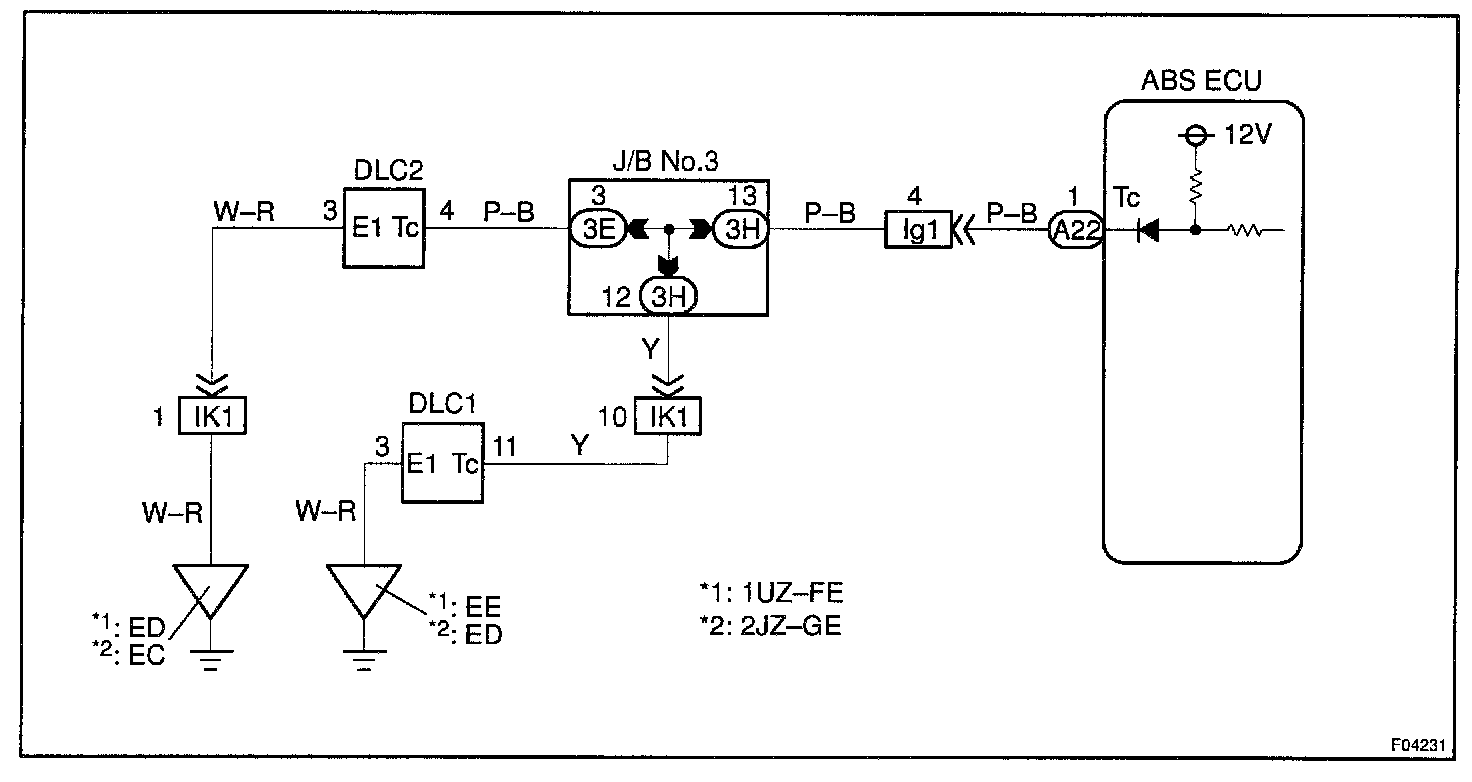
CIRCUIT DESCRIPTION
By connecting terminals Tc and El of DLC1 or DLC2, the ECU displays the DTC by blinking the TRAC OFF indicator light.
WIRING DIAGRAM
Step 1:
Step 2:
INSPECTION PROCEDURE