Curiosii for ever!: Car repair manuals for everyone.

Compressor Circuit

Compressor Circuit

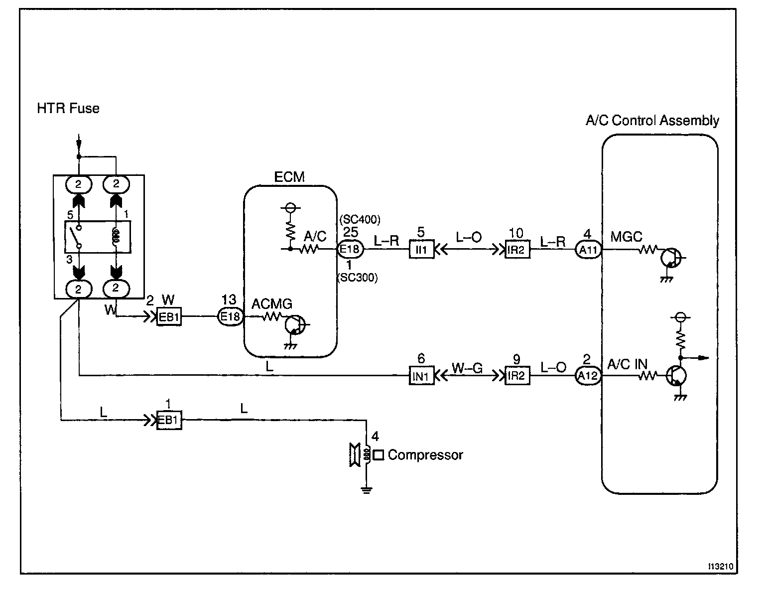
CIRCUIT DESCRIPTION
The A/C control assembly outputs the magnetic clutch ON signal from terminal MGC to the ECM. When the ECM receives this signal, it sends a signal from terminal ACMG and switches the A/C magnetic clutch relay on, thus turning on the A/C compressor magnetic clutch.

The A/C control assembly also monitors at terminal A/C IN whether or not power is being supplied to the magnetic clutch.

Wiring Diagram:






Step 1 - 2:




Step 3 - 4:




Step 5 - 6:




Step 7 - 8:




Step 9, 10:




INSPECTION PROCEDURE