Curiosii for ever!
: Car repair manuals for everyone.
Home
>>
Lexus
>>
2000
>>
SC 400 V8-4.0L (1UZ-FE)
>>
Repair and Diagnosis
>>
Body and Frame
>>
Mirrors
>>
Memory Positioning Systems
>>
Testing and Inspection
>>
Power Seat Control System
>>
Component Tests and General Diagnostics
>>
Stop Light Circuit
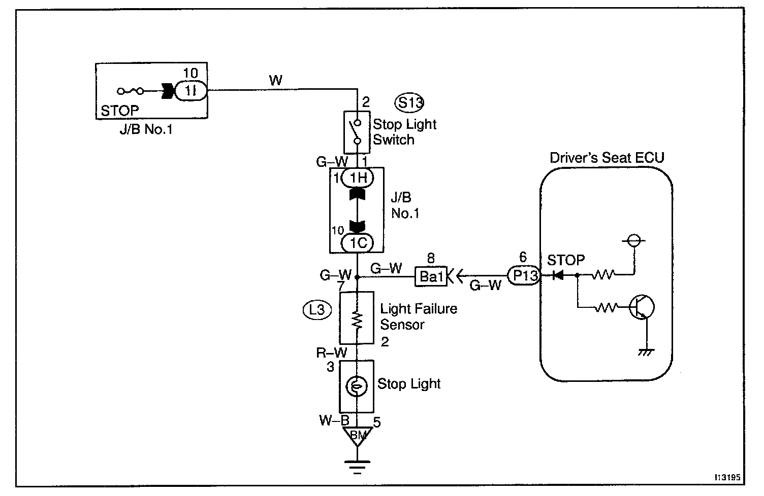
Stop Light Circuit
CIRCUIT DESCRIPTION
The stop light switch sends a brake
ON
or
OFF
signal to the ECU. When the ECU receives a brake
ON
signal it prohibits return operation of the seat.
Wiring Diagram:
Step 1:
Step 2:
INSPECTION PROCEDURE