Curiosii for ever!
: Car repair manuals for everyone.
Home
>>
Lexus
>>
2000
>>
SC 400 V8-4.0L (1UZ-FE)
>>
Repair and Diagnosis
>>
Accessories and Optional Equipment
>>
Memory Positioning Systems
>>
Testing and Inspection
>>
Power Seat Control System
>>
Initial Inspection and Diagnostic Overview
>>
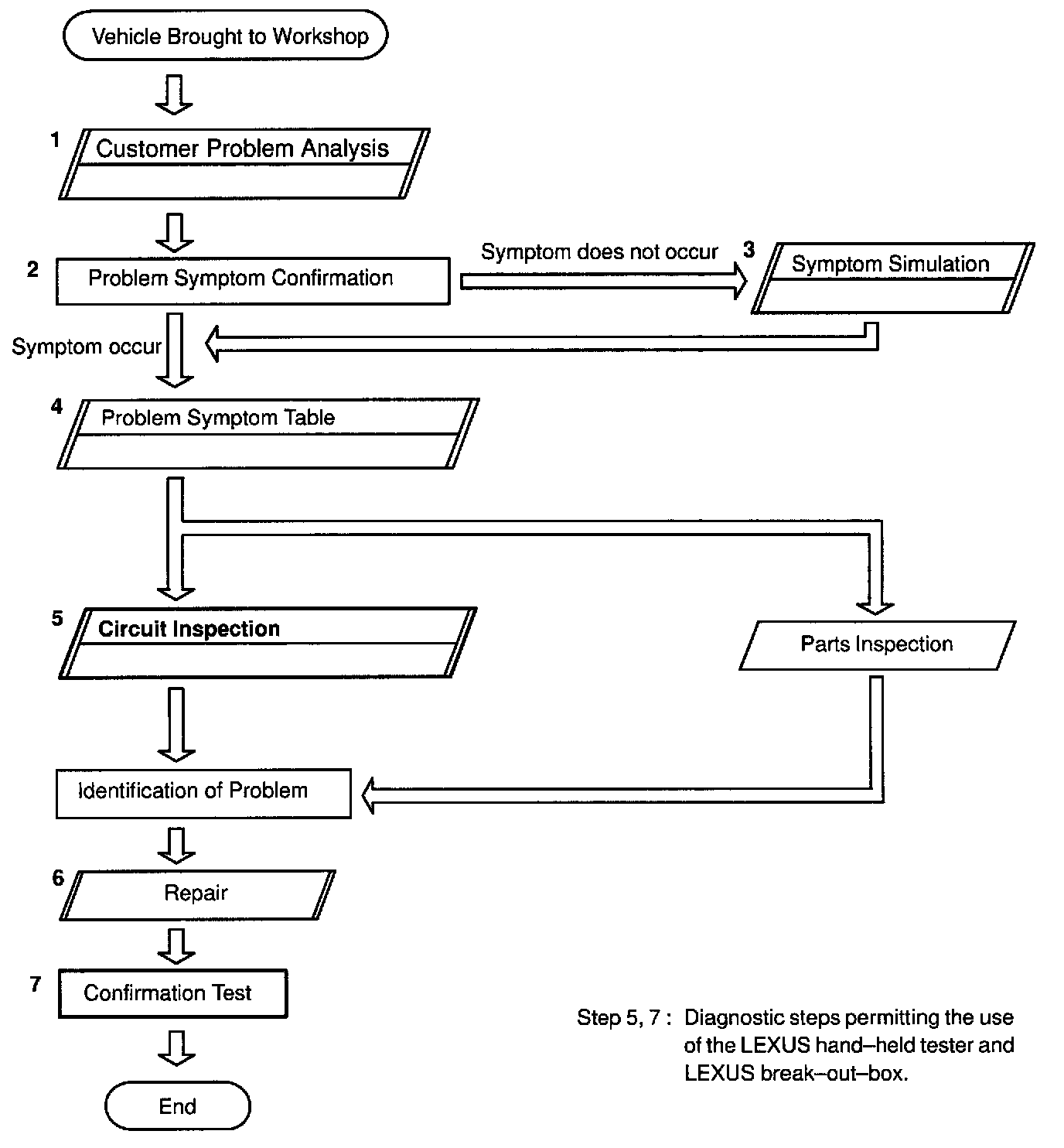
How to Proceed With Troubleshooting
>>
Driver's Side
Driver's Side
Power Seat Control System: