Curiosii for ever!: Car repair manuals for everyone.

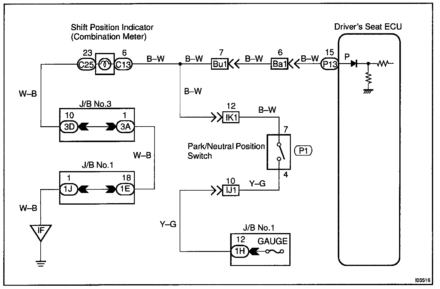
Park/Neutral Position Switch Circuit

CIRCUIT DESCRIPTION
The park/neutral position switch detects when the shift position is in P position and sends a signal to the ECU.

When the return switch is turned ON with the IG SW ON and the shift in P position, the ECU performs return operation

Wiring Diagram:






Step 1 - 2:




INSPECTION PROCEDURE