Curiosii for ever!
: Car repair manuals for everyone.
Home
>>
Lexus
>>
2000
>>
SC 400 V8-4.0L (1UZ-FE)
>>
Repair and Diagnosis
>>
Accessories and Optional Equipment
>>
Memory Positioning Systems
>>
Testing and Inspection
>>
Power Seat Control System
>>
Component Tests and General Diagnostics
>>
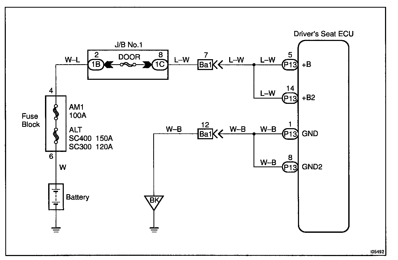
+ B Power Source Circuit
+ B Power Source Circuit
Driver's Side
CIRCUIT DESCRIPTION
This is the power source for motors such as the slide motor and reclining motor.
Wiring Diagram:
Step 1:
Steps 2 - 3:
INSPECTION PROCEDURE