Curiosii for ever!: Car repair manuals for everyone.

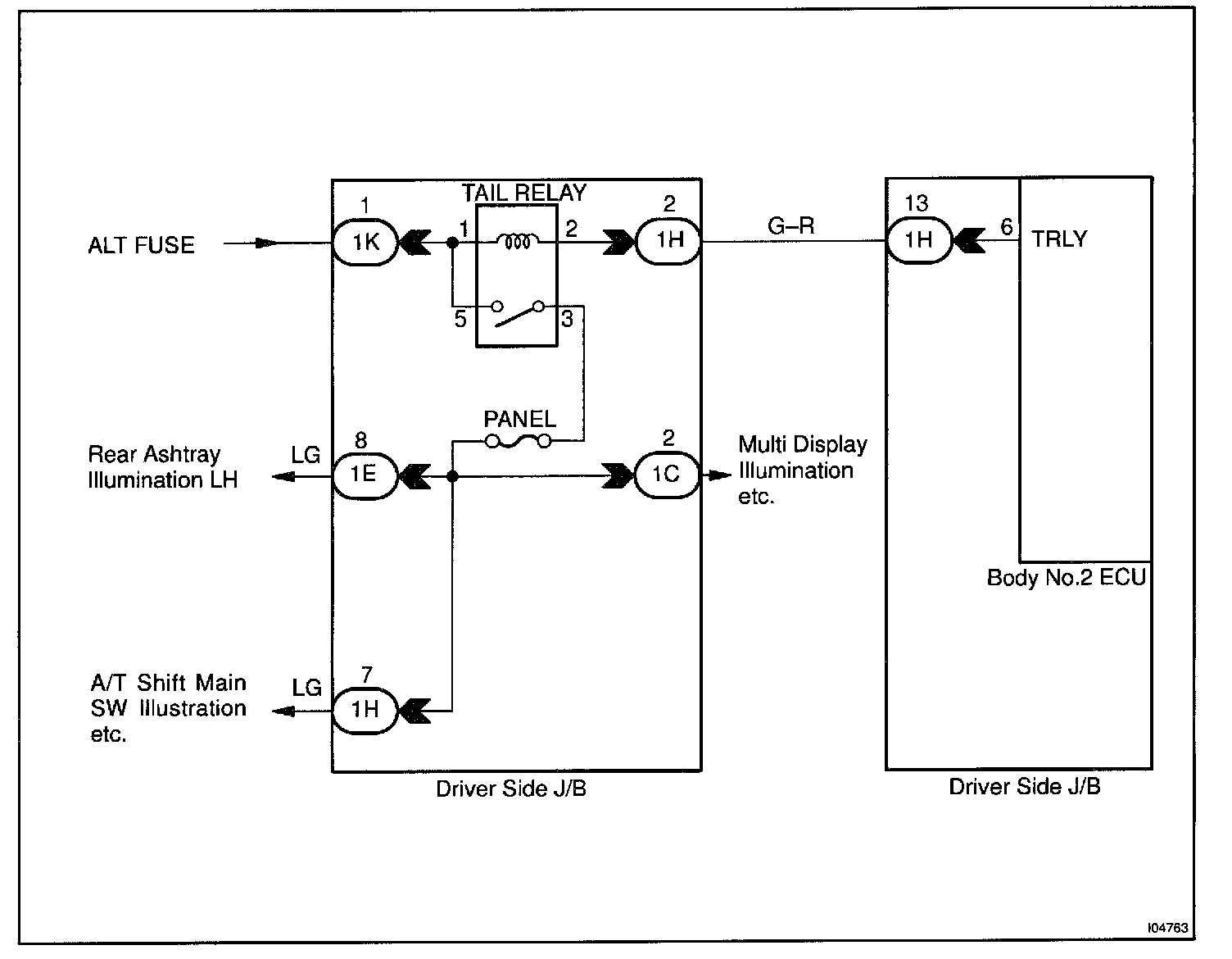
Taillight Relay Circuit

Taillight Relay Circuit / Body No.2 ECU

CIRCUIT DESCRIPTION
Taillight relay will be "ON" by operating the tail light switch. The transistor which activates the tail light relay has two sorts; one activates by the tail light switch for fail safe and the other activates by CPU.

Wiring Diagram:






Steps 1 - 3:




INSPECTION PROCEDURE