Curiosii for ever!
: Car repair manuals for everyone.
Home
>>
Lexus
>>
2000
>>
GS 300 L6-3.0L (2JZ-GE)
>>
Repair and Diagnosis
>>
Body and Frame
>>
Seats
>>
Power Seat Control Module
>>
Testing and Inspection
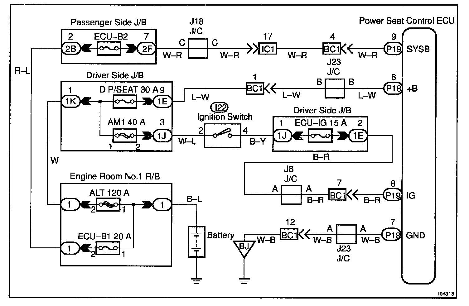
Power Seat Control Module: Testing and Inspection
Wiring Diagram:
Steps 1 - 2:
Steps 3 - 4:
Step 5:
INSPECTION PROCEDURE